社区
软件项目管理2022秋季班
作业提交
帖子详情
第六周作业---需求建模
Jo one
2022-10-16 19:02:57
成员 瞿泽众 202031103195、李剑峰 202031101510
目录
一、用例图
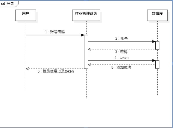
二、顺序图
三、状态图
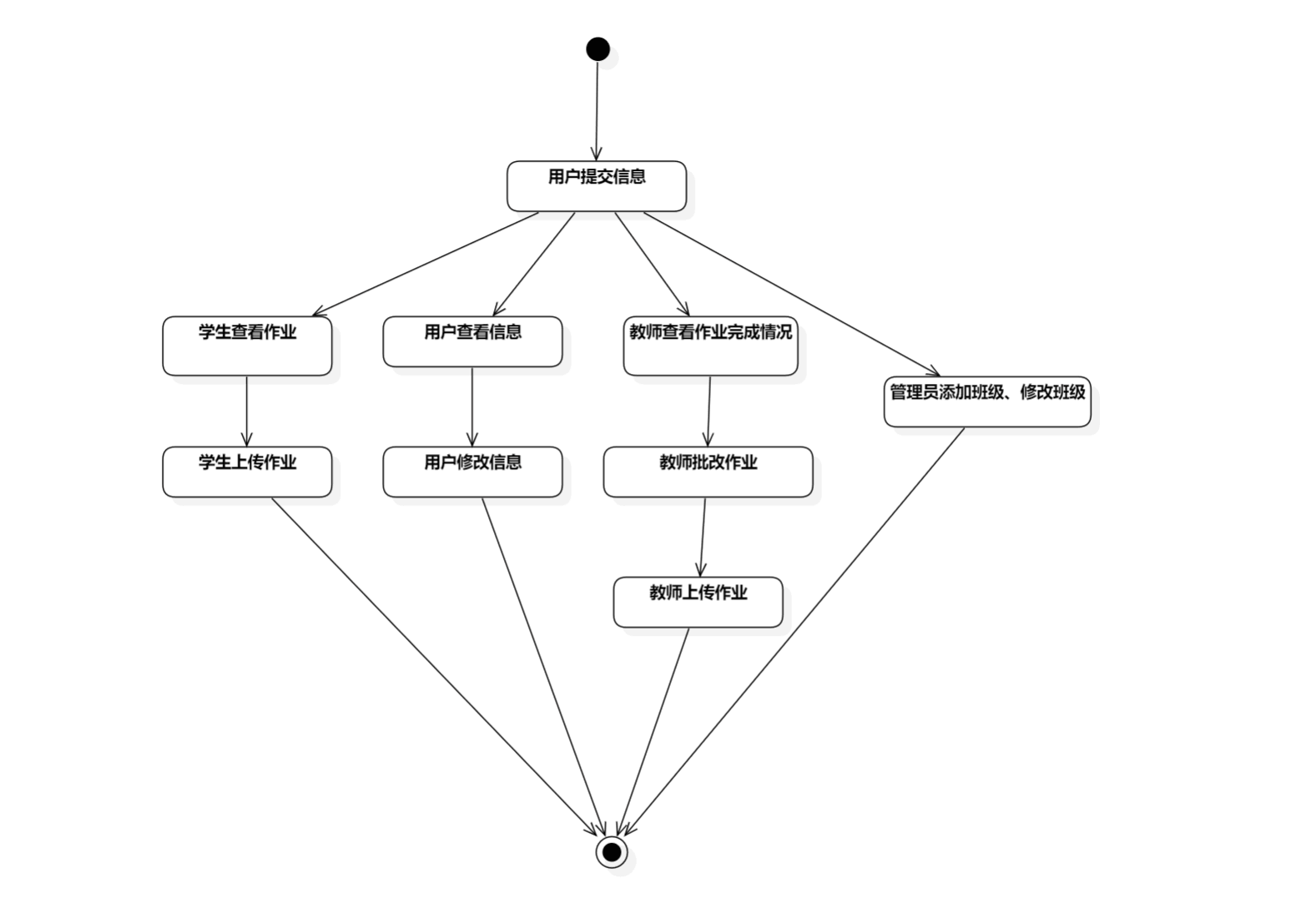
四、活动图
一、用例图
二、顺序图
三、状态图
四、活动图
...全文
77
回复
打赏
收藏
第六周作业---需求建模
成员 瞿泽众 202031103195、李剑峰202031101510 目录 一、用例图 二、顺序图 三、状态图 四、活动图 一、用例图 二、顺序图 三、状态图 四、活动图
复制链接
扫一扫
分享
转发到动态
举报
写回复
配置赞助广告
用AI写文章
回复
切换为时间正序
请发表友善的回复…
发表回复
打赏红包
第X组2019-2020-1软件
需求
分析实践
作业
第Y步1
一些大客户还从该公司购买了专门的报告软件,然后,这些客户就可以得到为他们自己的报表生成而准备的原始的以及预先收集的信息。由于潜在客户还不是真正的客户,公司更喜欢
航测遥感-天际航实景三维测图系统Dp Modeler&DP_Mapper像快速
建模
系统Dp Modeler V2.3二合一版.docx
航测遥感-天际航实景三维测图系统Dp Modeler&DP_Mapper像快速
建模
系统Dp Modeler V2.3二合一版.docx
20秋东北大学《软件工程与UML
建模
》在线平时
作业
3【满分答案】.docx
20秋东北大学《软件工程与UML
建模
》在线平时
作业
3【满分答案】.docx
实验教学授课计划表2010
软件工程A》课程大
作业
评分标准 1.设计报告部分 (30分) ① 封面设计符合要求(3分); ② 报告格式符合要求(7分); ③ 功能叙述完备,错别字少,章节段落分布合理,无抄袭或雷同现象(10分);
IN6103-Assignment-1
---
创建企业模型
IN6103-Assignment-1
---
创建企业模型
软件项目管理2022秋季班
350
社区成员
561
社区内容
发帖
与我相关
我的任务
软件项目管理2022秋季班
西南民族大学软件项目管理2022秋季班
复制链接
扫一扫
分享
社区描述
西南民族大学软件项目管理2022秋季班
团队开发
高校
社区管理员
加入社区
获取链接或二维码
近7日
近30日
至今
加载中
查看更多榜单
社区公告
暂无公告
试试用AI创作助手写篇文章吧
+ 用AI写文章