173
社区成员
发帖
与我相关
我的任务
分享| 这个作业属于哪个课程 | fzusdn |
|---|---|
| 这个作业要求在哪里 | 团队作业—beta冲刺 |
| 团队名称 | 怦然心栋 |
| 这个作业的目标 | 最后冲刺 |
问题1:个人注册的小程序云参观不能直接跳转到某个网页,云参观整个部分需要我们自己实现
解决方法:自己在校内拍了几张全景图,可左右拉伸作为云参观,但新的问题又出现了,全景图过大加载速度过慢,通过降低清晰度和缓存技术解决
问题2:个人信息收集收集多少,怎么展示,对隐私的保护
解决方法:头像的显示参考腾讯会议的方法,显示名字的后两个字,加入的班级与后台数据比对,加入班级仅可以看到同学的学号邮箱和工作单位
问题3:云合影存在的一些bug,使用效果不是很好
解决方法:不断调整适配的最佳大小,抠出来的人像能够随意拖动
问题4:后台管理系统遗漏了一些功能
解决方法:补上
问题5:无数的样式细节
解决方法:累死前端,一个个细节慢慢调😓








11.8 作业发布,冲刺开始
任务分解,组员分配任务,开发语言工具确定,Github仓库建立,准备冲刺计划,正式开始编码
11.13 发布对接文档,指定规范
后端数据库设计完成,接口设计完成,并完成文档撰写,前端完成部分页面的设计和工具的挑选
11.17 后端初步上线服务器 前端完成静态页面实现
后端加班加点完成接口的实现,完成初步测试,上线服务器,准备对接。小程序端和前端完成静态页面设计,准备开始对接工作
11.24 完成接口的对接工作
测试工作展开 前后端协力配合,完成接口对接工作,修复部分bug,测试工作随之开展
12.1 上线后最终完善
后台管理端网站:http://www.prxdong.top/visit
小程序二维码:

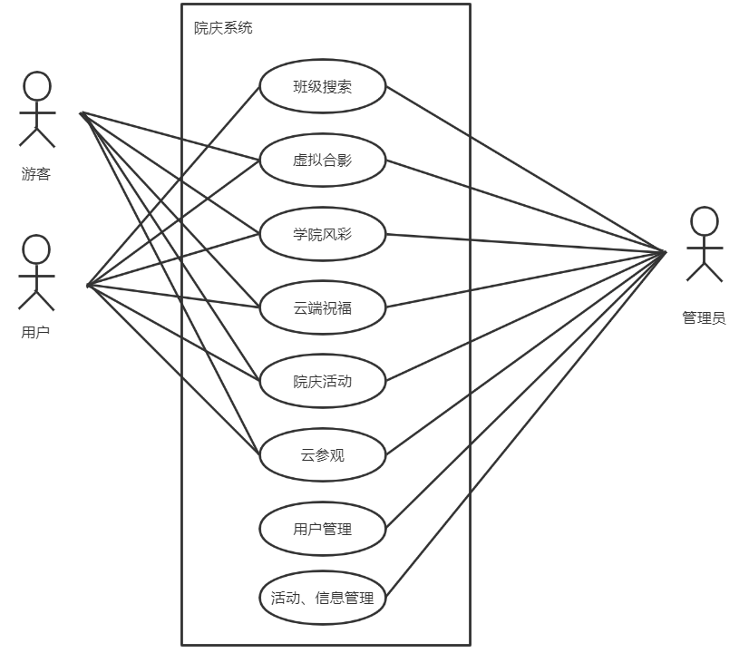
云参观:可在下方选择地点,左右拖动看全景


云合影:实现自动抠图,人像可自由拖动

云祝福:实时弹幕,发送您的祝福

加入班级:自动审核填写的信息,可支持加入多个班级


相关代码
自动化测试单元:



Beta冲刺结束,也就意味着软工大作业终于完全结束了。延长时间验收其实更为艰难,更是对我们提出更高的要求。这半个月来一次次上线,不断更新迭代修改细节,面对每一个意想不到的问题,我们都一点点解决了。在最后这段时间又有很多考试,大家都挤出时间来忙软工,在最后这几天更是全心投入。看着已经上线的小程序成就满满,我们做到了。作为第一次开发经历,特别感谢所有组员在两个多月来的配合和付出,软件工程实践是我大三上学期最难忘的记忆。
Beta冲刺主要是对对接过程中出现的问题进行解决和对项目的部署,在对接的过程中经常会出现一些小问题,比如前后端人员对需求理解的不一致或是前端人员对后端api的调用存在疑问,为了解决这一问题,我和前端人员积极交流,共同讨论项目需求,并及时对代码进行修改,以保证项目及时上线。在项目部署的过程中,我对nginx有了更进一步的了解,对反向代理等技术有了更多的体会。通过此次大作业,我的代码能力有了更进一步的提示,也接触到了以前没接触过或接触较少的技术,并能运用一二;此外,我的沟通协调能力也有了进一步的提升。
Beta冲剂时间被老师放宽了不少,中间因为考试很长一段时间没怎么碰过软工,都是些细微的bug和样式需要完善,然后就是我们的两个比较重要的功能--云参加和云合影,基本都是些我们前端的事情,好在我们前端小组的组员都比较给力,大家都完成的很好,虽然最后或多或少有些小bug或者一些暂时我们技术上尚未能完全解决的问题,但是我觉得大家都尽到了属于自己的一份力,也多亏了组长的时刻监督,帮我们发现了许多没有发现的bug和样式问题,助力我们较好的完成了收尾工作。
软工实践的alpha冲刺十分具有压迫感,几乎每个人都是每天高强度的写代码。为了补充知识,在团队作业中可以发挥一点作用,至少做到不拖后腿,花了很多时间去自学vue和尝试编写相关代码。我负责了云参观的部分代码以及界面UI的优化。前期计划用VR的方式实现云参观部分,查询了很多资料与方法,原本解决了地图的来源,却在后期小程序上线时发现个人小程序权限不足,无法实现VR。只能临时修改成全景图拖动的方式,这一点比较遗憾,但好在最后效果还算不错。这次冲刺的经历同时也让我意识到团队合作的重要性,只有团结合作、同心协力才能把一个个难题克服,并圆满的完成任务。
在这次软工实践中我学习到了很多,原来我认为开发一个项目最重要的就是写代码,似乎整个软件都是编代码,但是经过我们学习软工课程到团队做项目再到学习软件工程实践课程之后,我才真正意识到实施一个软件工程项目并不是说简单的会编码就能够解决问题的,因为一个软件的生命周期分为三个时期:软件定义时期、开发时期、维护时期,而这三个时期整体又分为七个阶段,他们分别是:问题定义、可行性研究、需求分析、总体设计、详细设计、编码和单元测试、综合测试,由此可看出,当我们开发一个项目时,更多的精力不是放在编码上,编码只是一个很小的模块,而是项目的整体结构上。
虽说时间很短,但其中的每一天都使我收获很大、受益匪浅,它不但极大地加深了我对一些理论知识的理解。学到了课堂上没有接触过的东西,最主要是学到了怎么去学习这件事,要个人亲身去体会 ,去实践 ,把各项 命令的位置。还有就是学习vue的心得了,主要就是csdn和官方文档极其重要,还有组件,接口的利用,关于接口我觉得一份合理的接口文档就很重要了,在做项目前花的时间是相当值得的,磨刀不误砍柴工,越详细贴合实际的设计和分工可以极大提高开发效率。最后感谢我的队友们,非常愉快。
这次β冲刺中,我负责云参观的初版的编写,学会并进一步熟悉了如何使用轮播切换的功能以及点击小图切换大图的功能,进一步学习了vue前端以及前后端交互,深刻的认识到就算只过了几天不用,知识还是会忘的,以后要多做点备忘录。有关vue的知识部分以及以前掌握的前端内容对于项目开发来说还是不够用,在经历此次项目开发后我会继续学习前端相关知识框架等,并且争取在beta冲刺结束后继续维护与优化我们的项目,希望我们的项目能够长久的使用下去。在冲刺阶段遇到困难大家都很互帮互助,从中认识到团队协作的重要性,总之这是一次难忘的经历,在这个过程中学习到了很多新知识,收获了团队友谊。
此次团队协作冲刺是一个全新的体验,在每一个阶段的冲刺过程中总是能感受到来自时间上的压迫,但是任务的难度在慢慢的递减,起初由于许多需要修修补补的代码而需要花费更多时间,而在后面则是更少的修整。在一次一次的冲刺过程中,虽然有着许许多多的困难,但是我在解决这些困难时有依赖过团队也有凭借自身的努力完成的,不论怎样,完成了任务即是最好的答卷,收货了技能和知识即是最好的回报。我很开心能够拥有这样的一次冲刺经历,让我从中受益良多。
通过软工实践,我学习了很多新的知识。通过这个学期的学习,我了解到了软件开发是一个漫长的过程。而且在软件开发的前期并不是一开始就敲代码,而是要先进行用户需求分析,而且这部分的重要程度不亚于开发,甚至可以说整个软件开发就是建立在需求分析的基础之上的。在软件初步开发完成后还需要不断地进行维护和升级,时刻保持与用户需求相贴合。通过这次实践,让我对于自身所学的知识进行了一次运用,同时也体会到了小组团队协作的重要性。作为小组的一员,我做的远远不够,仍需不断提升自己的能力,以便在以后的团队项目里多做一点贡献。
此次团队大作业是我人生中第一次多人项目合作。在首次见面时就确定了各成员分工,随后的任务布置也遵循着队内”作业布置当天就是deadline“的宗旨,这让我感到我们的团队的高效率。在这样一个紧凑的节奏中,队伍总是先于正常节奏一步,在10月任务布置前,我们就开始分配原型设计任务与前后端知识的学习,我也从一无所知到逐渐熟悉前端三大件,开始边学边写前端首页部分的代码,开始冲刺;在身边同学还在冲刺时,小程序的各项功能已经基本齐全了。这次冲刺让我感受到了团队的力量。前端zj组长会提前发布git提交规范等学习资料在群里,并监督我们每天在leangoo上提交进度,让我们上手得更快了。团队大作业的整个过程虽然有些艰难,但也让我收获很多。
PPT 提取码:omjl
已看过博主的文章,很不错的内容,干货满满,期望师傅能输出更多干货,并强烈为师傅分享自己的知识点赞
另外,如果可以的话,期待师傅能给正在参加年度博客之星评选的我一个五星好评,您的五星好评都是对我的支持与鼓励:https://bbs.csdn.net/topics/611387568
点赞五星好评回馈小福利:抽奖赠书 | 总价值200元,书由君自行挑选(从此页面参与抽奖的同学,只需五星好评后,参与抽奖)