173
社区成员
发帖
与我相关
我的任务
分享| 这个作业属于哪个课程 | fzusdn |
|---|---|
| 这个作业要求在哪里 | 团队作业—beta冲刺 |
| 团队名称 | 福州大学特大游戏制作团伙 |
| 这个作业的目标 | 进行最后冲刺 |
存在的问题清单
问题1:程序导出为apk的过程受阻,相关技术人员表示搞不出来
解决方案:延缓工期,多花精力
问题2:游戏音效设置不合理
解决方案:团队商议音效选择
问题3:游戏动画不明显,不能很好地表达游玩过程中的动态变化
解决方案:仿照游戏动画的经典案例制作得出
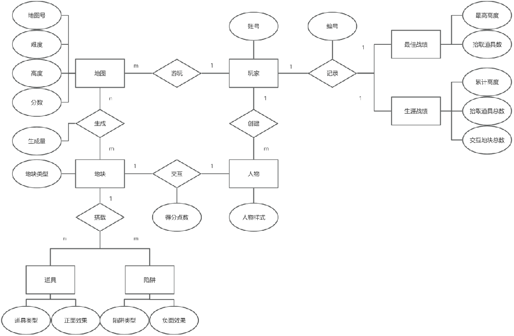
UML设计图




现实进展
项目现实进展
11.11作业发布,开始冲刺计划。在一次组会中分配任务,确定项目方向
11.14整合初期工作。初步搭建后台管理系统框架。将工作成果整合进github仓库里。
11.17完成app框架搭建,开始着手实现美术素材,音乐素材。后台管理系统日臻完善。
11.24整合app各模块代码,圆满完成测试。对接后台管理系统与app,将项目导出为apk。
12.1 对项目进行全方面的优化
主要功能展示与介绍
后端管理网站:http://49.234.32.149/(账户密码使用任意小组成员之学号+123456)

可以操纵小组成员与玩家的信息
我们小组在日常开发中实际运用到了后台管理系统。如下是我们运用它收发通知。
游戏页面
成员亲手绘制的像素画随处可见 ,成为我们项目独特的美术风格

游戏背景也选用福州大学同学熟悉的地点的像素画。如下为东三楼螺旋梯

主界面可以选择不同的游戏难度

提供设置页面供玩家调整游玩过程中的音乐与音效

团队协作记录



收获总结
赵郑豪:
非常感谢我的每一位组员。他们频繁交流每一个技术细节,让我们的开发氛围非常好。本次软工大作业一路走来,确实很累。从敲定功能,确定方向,到主持好每一次具体的组会,这些繁琐的工作都让我受益良多,并化为日后学习工作宝贵的经验。
在后来的β冲刺期间,我的组员虽然自己学业繁重,却也能抽出时间为项目添砖加瓦。我由衷地感谢他们的付出。在这个过程中协调组员的工作,也将成为我日后宝贵的经验。
李雨晴:
在这一次的团队编程中,给我感受最深的是团队中队员之间的相互帮助与理解。队员间的互补会很大程度上提高自己的水平,同时会增加团队的效率。在最初的游戏开发中,由于以前没有这方面的经验,所以并没有很大的进展。在慢慢学习以及交流之后,我们找到了自己的节奏感,虽然过程中也遇到过分歧,但好在我们能够及时的沟通快速的解决。大家各自明确自己的任务,一步一步的开发,游戏也逐渐有了雏形。同时,我也学到了很多新东西,收获了新友谊。
陈雨昕:
在项目开始之初,我充满信心和期待,有一定前端基础,但还是选择了后端开发,想给自己一个挑战和尝试后端开发的机会。但这过程和我期待的并不相同,明明是一个很简单的任务,我却要学上一整天,我开始精神内耗,否定自己,焦虑失眠,从给自己一个挑战,在我看来已经变成了给我的队友一个挑战,队友间的相互安慰鼓励,让我慢慢走出这样的精神内耗,或许在我感觉痛苦的时候,就是我在变强的时刻。每实现一个功能,虽然在我看来只是很简单的一个功能,我也要在心里给自己摇旗呐喊很久,这样的成就感是难以言述的,也对teamwork有了更深的体会,希望我们能越做越好。
张晓彤:
通过在开发过程中不断发现问题,并通过搜索相关知识解决问题,以此提高自己的能力并获得宝贵经验
- 首先对于项目需求分析有了深入的了解并且学会了项目需求分析编写
- 通过学习,解决在开发过程中所遇到的unity相关问题并进行解决
- 通过项目合作,懂得了开组会以及团队编程以及项目合作的重要性
余绍弘:
虽然没有使用unity引擎开发游戏的经验,但在兴趣和热情的驱使下,大部分效果都通过自学如期完成了,这是让我自己感到满意的一点。我也很庆幸能加入一个分工明确,积极性强,沟通频繁的团队,从团队的成员那也学习了不少新知识,这都将成为宝贵的首次项目合作经验。感谢队员的付出,让我感受到了团队的力量。
黄宁:
在本次冲刺中,主要负责游戏中道具、人物、状态的绘制,在完成过程中与团队中的成员积极沟通,调整修改细节。学习到了许多游戏开发的知识提高了解决问题的能力。这次团队作业虽然很累,但是最后看到我的工作转化为实实在在的成果,真的也感觉到非常开心。
李志取:
做为我们组的后台负责人,我虽然有一些前后端的知识,但前后端分离的项目开发经验还是较少的。在整个后台的搭建中,对我来说最麻烦的其实不是编码,而是最初框架的设计、需求的分析。但在整个过程中看着自己搭建的后台从雏形到逐渐完善确实是令我感到非常有成就感。在这个过程中我也学习到了各种知识,从前端的vue框架的搭建到后端的springboot、springsecurity、redis的学习再到服务器的部署与部署jar包和nginx反向代理,这些使我完整的体验了一个项目从零到发布的流程,使我受益非凡。当然,在与游戏app对接过程中,偶尔也会出现一些问题或是更改需求,需要对接口得到的数据和返回的数据进行更改,这使我深刻的体验到了团队开发中的及时沟通的重要性,因为改写好的代码确实是一件很难受的事情。总之,在这次团队编程中,非常感谢队友们的付出,让我感受到一个团队的力量~
林嗣:
这次的软件工程团队项目让我收获了很多,在这期间遇到了不少的问题,有些能够顺利解决,但也有很多问题,虽然自己有在努力解决克服问题,但最后确实能力不足无法解决,还是得依赖厉害的队友来得以完成,从这里我也看出自己还有着比自己想象中还要更多的不足之处,让我意识到自己学习什么方面都只是学了一半的半成品,真正用在实际项目中还相距着巨大的鸿沟。希望以后可以引以为戒,学一个东西就学到精不要只有半桶水。感谢队友们的鼓励与帮助,让我也能发挥自己的一点能量同时不断进步。
苏小林:
本次项目实现过程中,我的感受颇深,例如大家遇到问题的时候一起讨论,然后解决,相比于一个人在那边埋头苦学效率会高得多,这次项目的实现过程也使得我了解到了分工的重要性,同时在分工的过程中,需要把各种标准(例如文件命名,代码码风)提前说好,不然容易导致每一个人都使用自身的标准,导致项目十分混乱,在项目的实现过程中,我遇到了许多的问题,包括代码部分的出现的bug,与其他组员交流时产生分歧,任务分配出现重复性和不合理性,进度汇总出现断层的现象,不能同步推进所有人的进度等等,这个过程虽然存在很多艰难,但是在经过全组的分析,探讨合作之后终于完成了这项任务。本次项目,让我认识到了团队的重要性,单个人的力量终究是有限的,只有更好的合作,才能更快的解决问题。
陈俊宏:
这次项目主要做前后端交互,重点在于和后端的数据协商,困难点在于C#用于http请求的类和对于json数据解析的工具,这两个难点在编程的过程中报错了很多次,但最后都克服了,最后我完成了和后端系统的数据交互,并保存数据交给前端同学,总体来说编程实力和解决实际问题的实力有所加强,但还有待提升。
代码仓库地址
后端管理网站
(账户密码使用任意小组成员之学号+123456)
vlog
已看过博主的文章,很不错的内容,干货满满,期望师傅能输出更多干货,并强烈为师傅分享自己的知识点赞
另外,如果可以的话,期待师傅能给正在参加年度博客之星评选的我一个五星好评,您的五星好评都是对我的支持与鼓励:https://bbs.csdn.net/topics/611387568
点赞五星好评回馈小福利:抽奖赠书 | 总价值200元,书由君自行挑选(从此页面参与抽奖的同学,只需五星好评后,参与抽奖)