688
社区成员
发帖
与我相关
我的任务
分享| 这个作业属于哪个课程 | 2023年福大-软件工程实践-W班 |
|---|---|
| 这个作业要求在哪里 | 软件工程实践作业要求 |
| 这个作业的目标 | 项目系统设计与数据库设计 |
| 其他参考文献 | 《构建之法》、CSDN、GitCode、starUML |
GitCode团队仓库链接
青屿送词队_系统设计说明书.pdf
青屿送词队_数据库设计说明书.pdf
青屿送词队_系统设计和数据库设计答辩PPT.pdf
基于面向对象设计思想以及SpringBoot开发框架。
SpringBoot是一个Java的实现了MVC设计模式的请求驱动类型的轻量级Web框架,通过把Model,View,Controller分离,降低web代码的耦合度,让人们轻松的构建出企业级的应用。
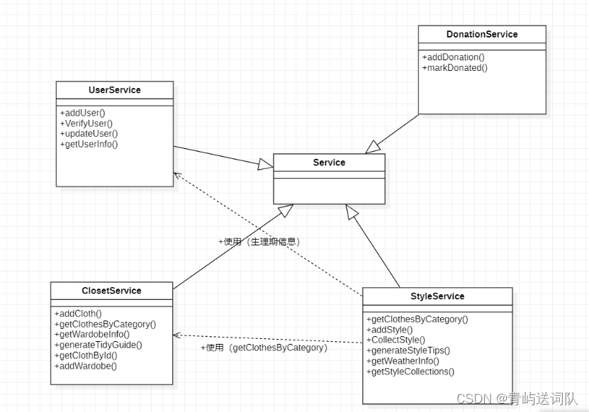
ClosetMate系统的总体结构采用了4层架构,分别为表现层,控制层,业务层,持久层。上层通过调用下层提供的接口实现本层的功能。其中表现层基于Vue框架以移动端web页面形式实现,其余层位于基于SpringBoot开发的服务器中。表现层与控制层间交互的方式为Http协议。
表现层:主要负责用户交互和显示业务层结果。
控制层:主要负责系统的请求转发,权限鉴定、返回数据,是系统的核心控制单元。
业务层:实现了本系统的主要业务逻辑,负责除数据库之外的主要大规模计算任务。
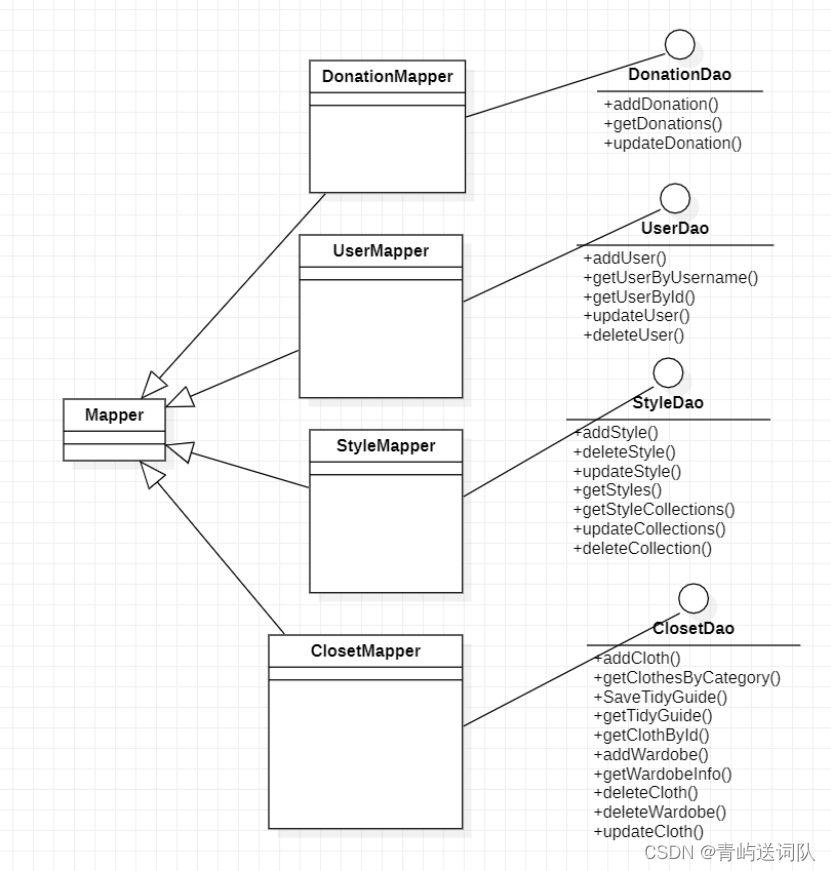
持久层:与数据库和本地文件系统进行交互,向业务层提供静态数据和数据库数据持久化的接口。是整个系统其余部分访问,修改,存储持久化数据的统一界面。



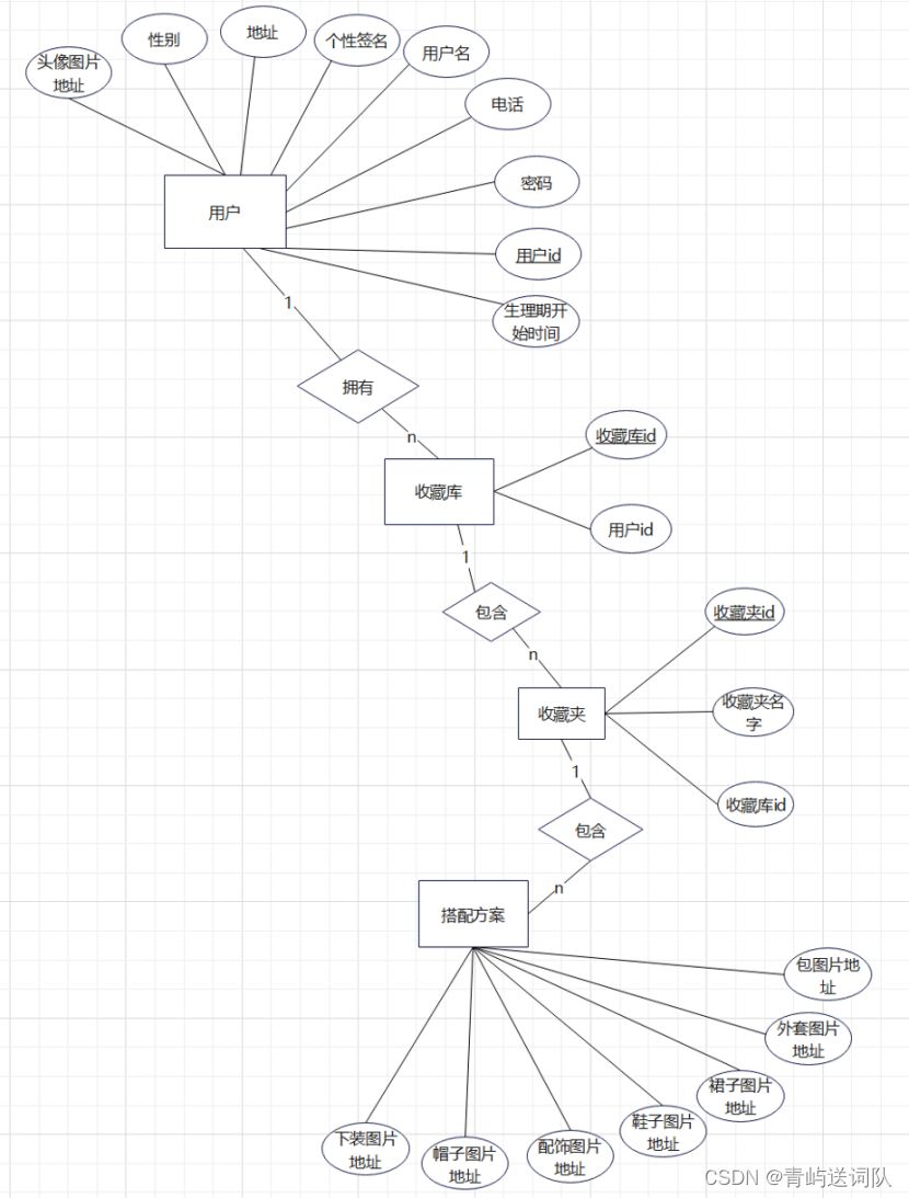
1.用户-衣橱-衣服
该局部图描述的是用户、衣橱、衣服三者之间的关系。一个用户可以拥有多个衣橱,一个衣橱可以有多件衣服。但是一件衣服只能属于一个衣橱,一个衣橱也只能属于一个用户。

用户-搭配库-搭配方案
该局部图描述了用户、搭配库、搭配方案之间的关系。一个用户有一个搭配库,搭配库中有多种搭配方案。


用户-捐赠记录-捐赠机构
该局部图描述了用户、捐赠记录、捐赠机构之间的关系。一个用户对应了多条捐赠记录,表示用户可以捐赠多件衣物。一条捐赠记录与一个捐赠机构相关联。

用户-收藏库-收藏夹-搭配方案
该局部图描述了用户、收藏库、收藏夹、搭配方案之间的关系。一个用户拥有一个收藏库,一个收藏库里有多个收藏夹,每个收藏夹里有多个搭配方案。












总体类图:




1、系统安全
针对用户的登入请求,系统将对用户提交的账号密码与数据库中的进行匹配,只有成功匹配的用户才能对应登入相应系统进行后续的操作。
用户只能修改自己的数据,且用户的每一次提交修改都留有记录,且须经管理员审核后才能通过。
用户数据隐私保护:保障用户个人信息的隐私和安全,包括用户注册信息、 上传的照片等数据的保护,确保这些信息不会被未经授权的第三方获取。
捐赠机构安全:对于软件中的捐赠机构,需要进行身份审核和认证,确保机
构的合法性和信誉度,防止恶意机构进行骗捐等行为
2、权限设计
普通用户:能够注册和登录、修改个人信息、管理线上衣橱,在线搭配,查看小贴士、捐赠衣物。
管理员:由超级管理员添加,可对用户账号进行审核和管理、闲置衣物管理、审核捐赠机构、登录。
超级管理员:可以添加管理员,可对用户账号进行审核和管理、闲置衣物管理、审核捐赠机构、登录。
Q1:捐赠每次只能一件衣服吗?捐赠类是否需要与衣橱衣服类相关联?
A:每次可以选择多件衣服进行捐赠,在闲置衣物中点击选择要捐赠的衣服,可以继续选择闲置衣物中的衣物,待全部选好后点击确认后统一上传捐赠,不是每次只能一件衣服。
捐赠类和衣橱的衣服类需要相关联,这个我们当时设计类图时漏画了这个关系,具体操作上可以直接选取衣橱里的闲置类别捐赠或者衣柜中其他类别捐赠均可。
Q2:衣橱一定是不止一个,目前的类图如何区分不同衣橱对应的衣服?
A:每一个特定的用户可以去对应几个特定的衣橱,全部的衣橱看作一个整体,去和使用这些衣橱的某个特定的用户的ID对应。再细分到区分整体衣橱下不同的衣橱采取编号的形式,为这些衣橱编上1、2、3......的数字编号。后续区分不同衣橱对应衣服的做法是:第一步通过比较用户的ID来判断是否属于同一用户下的整体衣橱,第二步,若属于同一用户,再比较编号,通过对应编号来找到对应衣橱。
| 学号 | 工作内容 | 贡献度 |
|---|---|---|
| 222000229 | 组织分配任务,撰写博客,全程跟进与审核每位成员任务 | 11.90% |
| 081900310 | 制作项目系统与数据库设计的答辩ppt | 11.60% |
| 222000228 | 撰写数据库设计说明书中的参考资料、标识符和状态、约定、物理结构设计、数据字典设计 | 11.70% |
| 222000132 | 撰写数据库设计说明书中的参考资料、使用它的程序、专门指导、支持软件、逻辑结构设计、数据字典设计 | 11.70% |
| 222000230 | 撰写数据库设计说明书中的参考资料、概念结构设计、安全保密设计 | 11.80% |
| 171909059 | 撰写系统设计说明书中的引言、体系结构设计、设计类图、业务层与持久化层接口设计 | 11.80% |
| 221701112 | 1、汇总撰写之前的汇报项目中的问题的改进分析 2、撰写系统设计说明书中的控制层接口设计、系统安全和权限设计,前后台验收标准 | 11.85% |
| 222000414 | 1、编写数据库设计说明书的整体结构和引言部分,2、制定开发计划安排 | 11.65% |
| 221900206 | 制作评审表以及协助队员完成任务 | 6.00% |

alpha冲刺阶段基本上是每一阶段都有四个模块(一个模块大概两个界面);beta冲刺的只有三个模块而且都是较为简单的部分,到时候可以根据情况调整人员,没任务的可以去UI优化测试等等
| alpha冲刺第一轮 | 前台功能模块:登录注册模块 前台功能模块:个人信息模块 后台功能模块:登录注册模块 后台功能模块:请求管理模块——用户审核和意见反馈 | 每个模块对应一个前端和一个后端 | |
|---|---|---|---|
| alpha冲刺第二轮 | 4.29-5.5 | 前台功能模块:衣柜管理模块——衣柜、衣物详情 前台功能模块:衣柜管理模块——添加、整理指南详情 前台功能模块:在线搭配模块——搭配主界面跟建议界面 前台功能模块:在线搭配模块——穿搭夹 | |
| Beta冲刺第一轮 | 5.30-6.6 | 前台功能模块:捐赠衣物模块 后台功能模块:请求管理模块——捐赠 后台功能模块:账号管理模块(CRUD) |
| 学号+姓名 | 职位 | alpha冲刺第一轮开发部分 | alpha冲刺第二轮开发部分 | Beta冲刺开发部分 |
|---|---|---|---|---|
| 222000229_康思雨 | 前端 | 前台功能模块:登录注册模块 | 前台功能模块:衣柜管理模块——衣柜、衣物详情 | |
| 222000228_黄雨洁 | 前端 | 前台功能模块:个人信息模块 | 前台功能模块:衣柜管理模块——添加、整理指南详情 | 前台功能模块:捐赠衣物模块 |
| 171909059_吴子隆 | 前端 | 后台功能模块:登录注册模块 | 前台功能模块:在线搭配模块——搭配主界面跟建议界面 | 后台功能模块:请求管理模块——捐赠 |
| 222000414_梁家俊 | 前端 | 后台功能模块:请求管理模块——用户审核和意见反馈 | 前台功能模块:在线搭配模块——穿搭夹 | 后台功能模块:账号管理模块(CRUD) |
| 221701112_陈一铭 | 后端 | 前台功能模块:登录注册模块 | 前台功能模块:衣柜管理模块——衣柜、衣物详情 | |
| 222000132_许依红 | 后端 | 前台功能模块:个人信息模块 | 前台功能模块:衣柜管理模块——添加、整理指南详情 | 前台功能模块:捐赠衣物模块 |
| 081900310_龚辰珺 | 后端 | 后台功能模块:登录注册模块 | 前台功能模块:在线搭配模块——搭配主界面跟建议界面 | 后台功能模块:请求管理模块——捐赠 |
| 222000230_林雯雯 | 后端 | 后台功能模块:请求管理模块——用户审核和意见反馈 | 前台功能模块:在线搭配模块——穿搭夹 | 后台功能模块:账号管理模块(CRUD) |
| 221900206_陈伟杰 | 后端/测试 | 测试/协助开发 | 测试/协作开发 | 测试/协助开发 |
整体完成度很赞!
1.在总体类图中,与功能相比,设计的Service类的数量是否足够?