8,981
社区成员
发帖
与我相关
我的任务
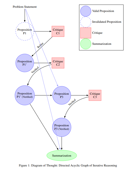
分享最近我在研究怎么通过给模型一些提示(prompt)来提高它的推理能力。除了大家都知道的“Chain of Thought”(思考链)方法,我还发现清华大学计算机系提出的“DoT”(Deductive Reasoning over Transformers)在逻辑推理方面有一些创新。这让我觉得,研究模型就像是在探索一个神秘的黑盒,既有趣又充满挑战。
DoT框架的核心理念是模仿人类解决复杂问题的思维过程。就像我们在解答难题时会不断提出假设、批判、修正,最终得出结论一样,DoT让AI能够在单个模型内部构建一个有向无环图(DAG),实现更接近人类的推理方式。
