275
社区成员
发帖
与我相关
我的任务
分享
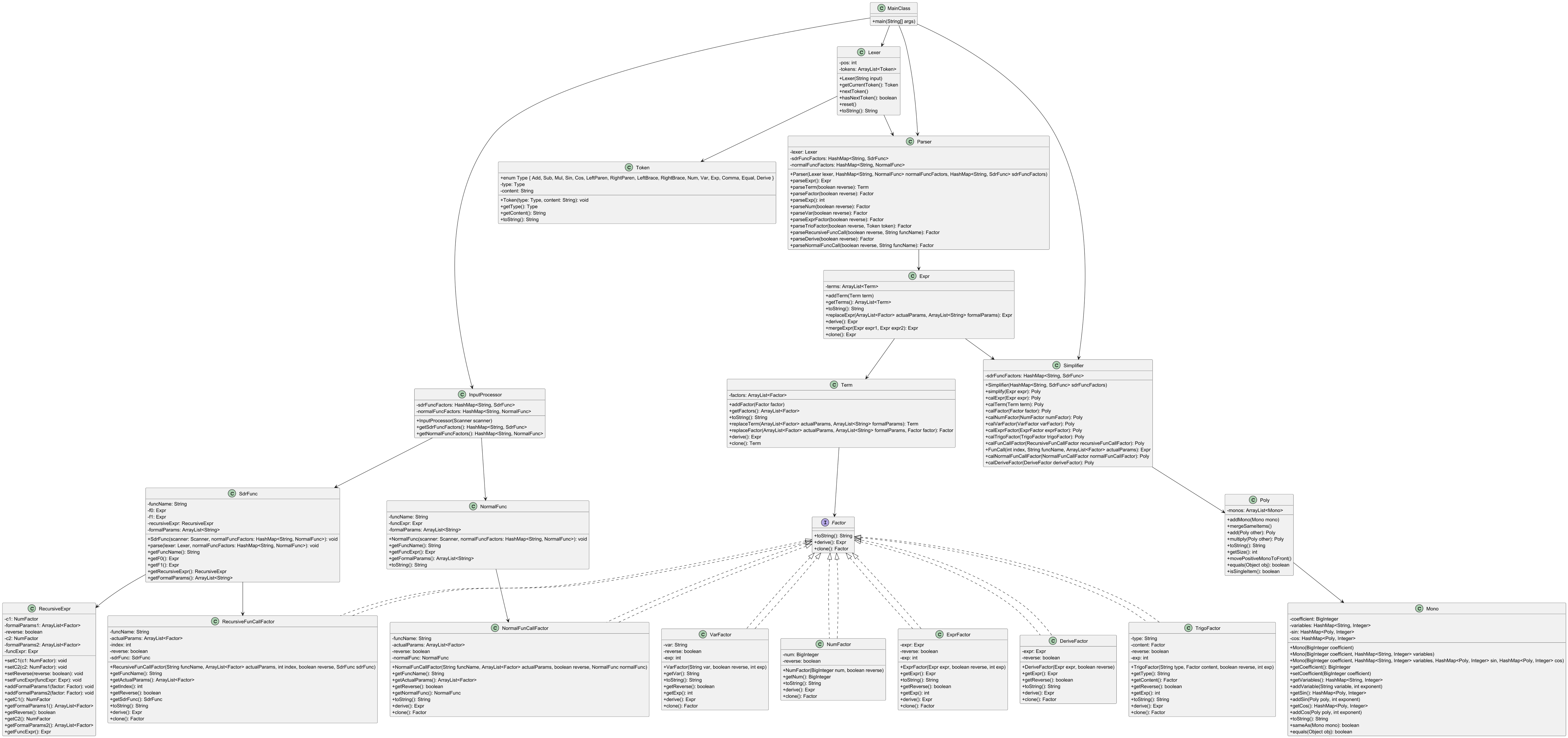
MainClass:程序的入口,负责调用InputProcessor、Lexer、Parser、Simplifier类进行表达式的解析输入和化简计算
InputProcessor:负责预处理并保存自定义递推函数和自定义普通函数的定义,该类的实例化对象中将储存含有已定义好的自定义递推函数和自定义普通函数的容器
Lexer:词法分析器,对输入进行初步的词法分析,除去不必要的空白字符并将输入分成一个个token
Parser:语法分析器,使用递归下降法对Lexer生成的tokens进行进一步的语法分析,生成最终的Expr类
Simplifier:化简器,负责将表达式转化成多项式,并化简
NormalFunc:自定义普通函数。该类储存了一个自定义普通函数的全部信息,包括函数名和形参列表以及定义的函数表达式
SdrFunc:自定义递推函数。该类储存了一个自定义递推函数的全部信息,包括函数名、形参列表、初始定义式和递推定义式
RecursiveExpr:递推定义式。该类储存了一个递推定义式,包括c1,f{n-1}的形参列表、c2、f{n-2}的形参列表和一个函数表达式
Token:词元。该类记录了一个token的type和content
Expr:表达式类。含有一个term容器
Term:项类。含有一个Factor容器
Factor:因子接口。定义了clone、toString、derive三个方法
NumFactor:常数因子
VarFactor:变量因子(幂函数因子),含指数和变量名
ExprFactor:表达式因子,含表达式和指数
RecursiveFunCallFactor:自定义递推函数因子,含函数名、序号和实参列表
TrigoFactor:三角函数因子,含三角函数名、表达式和指数
NormalFunCallFactor:自定义普通函数因子,含函数名、实参列表
DeriveFatcor:求导因子
Poly:多项式,含mono容器,并提供多项式相加,相乘,合并同类项等多种方法
Mono:单项式,形如 c \times x^{m}y^{n}...\times sin^{t_1}(poly_1)sin^{t_2}(poly_2)...\times cos^{t_1}(poly_1)cos^{t_2}(poly_2)... 的形式,含有系数,幂函数容器,三角函数容器
类的代码量分析

代码总行数达到了1500+,其中Mono类的总行数最多,是因为其中的toString函数中既有多次对容器的遍历,又有较多的if-else判断语句,用于特判各种输出情况,是一个可以进行优化的地方,还有个sameAs用于判断同类项的方法也较为复杂;再者是Parser和Simplifier两个类,一个是对输入采用递归下降法进行解析的类,一个是将解析完的表达式转化成多项式并化简的类,主要是Factor种类较多,导致每种Factor都要写一个parser方法和cal方法,进而使得这两个类代码规模较大
类的代码复杂度分析
| Class | OCavg | OCmax | WMC |
|---|---|---|---|
| DeriveFactor | 1.17 | 2 | 7 |
| Expr | 1.86 | 3 | 13 |
| ExprFactor | 1.29 | 2 | 9 |
| InputProcessor | 1.67 | 3 | 5 |
| Lexer | 4.33 | 19 | 26 |
| MainClass | 1 | 1 | 1 |
| Mono | 3.57 | 19 | 50 |
| NormalFunCallFactor | 1.38 | 3 | 11 |
| NormalFunc | 1.8 | 3 | 9 |
| NumFactor | 1.4 | 2 | 7 |
| Parser | 2.83 | 10 | 34 |
| Poly | 4.33 | 9 | 39 |
| RecursiveExpr | 1 | 1 | 12 |
| RecursiveFunCallFactor | 1.44 | 4 | 13 |
| SdrFunc | 3.14 | 14 | 22 |
| Simplifier | 2.85 | 8 | 37 |
| Term | 3.14 | 10 | 22 |
| Token | 1 | 1 | 4 |
| TrigoFactor | 1.5 | 3 | 12 |
| VarFactor | 1.43 | 3 | 10 |
| Average | 2.29 | 6.00 | 16.33 |
可见仍是Mono、Poly、Parser、Simplifier的复杂度较高,原因大致同上
方法复杂度分析
| Method | CogC | ev(G) | iv(G) | v(G) |
|---|---|---|---|---|
| DeriveFactor.DeriveFactor(Expr, boolean) | 0 | 1 | 1 | 1 |
| DeriveFactor.clone() | 0 | 1 | 1 | 1 |
| DeriveFactor.derive() | 0 | 1 | 1 | 1 |
| DeriveFactor.getExpr() | 0 | 1 | 1 | 1 |
| DeriveFactor.getReverse() | 0 | 1 | 1 | 1 |
| DeriveFactor.toString() | 1 | 1 | 1 | 2 |
| Expr.addTerm(Term) | 0 | 1 | 1 | 1 |
| Expr.clone() | 1 | 1 | 2 | 2 |
| Expr.derive() | 1 | 1 | 2 | 2 |
| Expr.getTerms() | 0 | 1 | 1 | 1 |
| Expr.mergeExpr(Expr, Expr) | 2 | 3 | 1 | 3 |
| Expr.replaceExpr(ArrayList<Factor>, ArrayList<String>) | 1 | 1 | 2 | 2 |
| Expr.toString() | 1 | 1 | 2 | 2 |
| ExprFactor.ExprFactor(Expr, boolean, int) | 0 | 1 | 1 | 1 |
| ExprFactor.clone() | 0 | 1 | 1 | 1 |
| ExprFactor.derive() | 1 | 2 | 2 | 2 |
| ExprFactor.getExp() | 0 | 1 | 1 | 1 |
| ExprFactor.getExpr() | 0 | 1 | 1 | 1 |
| ExprFactor.getReverse() | 0 | 1 | 1 | 1 |
| ExprFactor.toString() | 1 | 1 | 1 | 2 |
| InputProcessor.InputProcessor(Scanner) | 2 | 1 | 3 | 3 |
| InputProcessor.getNormalFuncFactors() | 0 | 1 | 1 | 1 |
| InputProcessor.getSdrFuncFactors() | 0 | 1 | 1 | 1 |
| Lexer.Lexer(String) | 28 | 1 | 31 | 31 |
| Lexer.getCurrentToken() | 1 | 2 | 2 | 2 |
| Lexer.hasNextToken() | 0 | 1 | 1 | 1 |
| Lexer.nextToken() | 0 | 1 | 1 | 1 |
| Lexer.reset() | 0 | 1 | 1 | 1 |
| Lexer.toString() | 1 | 1 | 2 | 2 |
| MainClass.main(String[]) | 0 | 1 | 1 | 1 |
| Mono.Mono(BigInteger) | 0 | 1 | 1 | 1 |
| Mono.Mono(BigInteger, HashMap<String, Integer>) | 0 | 1 | 1 | 1 |
| Mono.Mono(BigInteger, HashMap<String, Integer>, HashMap<Poly, Integer>, HashMap<Poly, Integer>) | 0 | 1 | 1 | 1 |
| Mono.addCos(Poly, int) | 1 | 2 | 2 | 2 |
| Mono.addSin(Poly, int) | 1 | 2 | 2 | 2 |
| Mono.addVariable(String, int) | 1 | 2 | 2 | 2 |
| Mono.equals(Object) | 5 | 3 | 3 | 4 |
| Mono.getCoefficient() | 0 | 1 | 1 | 1 |
| Mono.getCos() | 0 | 1 | 1 | 1 |
| Mono.getSin() | 0 | 1 | 1 | 1 |
| Mono.getVariables() | 0 | 1 | 1 | 1 |
| Mono.sameAs(Mono) | 39 | 19 | 10 | 19 |
| Mono.setCoefficient(BigInteger) | 0 | 1 | 1 | 1 |
| Mono.toString() | 29 | 1 | 21 | 21 |
| NormalFunCallFactor.NormalFunCallFactor(String, ArrayList<Factor>, boolean, NormalFunc) | 0 | 1 | 1 | 1 |
| NormalFunCallFactor.clone() | 1 | 1 | 2 | 2 |
| NormalFunCallFactor.derive() | 0 | 1 | 1 | 1 |
| NormalFunCallFactor.getActualParams() | 0 | 1 | 1 | 1 |
| NormalFunCallFactor.getFuncName() | 0 | 1 | 1 | 1 |
| NormalFunCallFactor.getNormalFunc() | 0 | 1 | 1 | 1 |
| NormalFunCallFactor.getReverse() | 0 | 1 | 1 | 1 |
| NormalFunCallFactor.toString() | 3 | 1 | 3 | 3 |
| NormalFunc.NormalFunc(Scanner, HashMap<String, NormalFunc>) | 3 | 1 | 4 | 4 |
| NormalFunc.getFormalParams() | 0 | 1 | 1 | 1 |
| NormalFunc.getFuncExpr() | 0 | 1 | 1 | 1 |
| NormalFunc.getFuncName() | 0 | 1 | 1 | 1 |
| NormalFunc.toString() | 3 | 1 | 3 | 3 |
| NumFactor.NumFactor(BigInteger, boolean) | 0 | 1 | 1 | 1 |
| NumFactor.clone() | 0 | 1 | 1 | 1 |
| NumFactor.derive() | 0 | 1 | 1 | 1 |
| NumFactor.getNum() | 1 | 1 | 2 | 2 |
| NumFactor.toString() | 1 | 1 | 2 | 2 |
| Parser.Parser(Lexer, HashMap<String, NormalFunc>, HashMap<String, SdrFunc>) | 0 | 1 | 1 | 1 |
| Parser.parseDerive(boolean) | 0 | 1 | 1 | 1 |
| Parser.parseExp() | 1 | 1 | 2 | 2 |
| Parser.parseExpr() | 9 | 1 | 7 | 7 |
| Parser.parseExprFactor(boolean) | 2 | 1 | 3 | 3 |
| Parser.parseFactor(boolean) | 12 | 8 | 15 | 15 |
| Parser.parseNormalFuncCall(boolean, String) | 2 | 1 | 3 | 3 |
| Parser.parseNum(boolean) | 0 | 1 | 1 | 1 |
| Parser.parseRecursiveFuncCall(boolean, String) | 2 | 1 | 3 | 3 |
| Parser.parseTerm(boolean) | 5 | 1 | 5 | 5 |
| Parser.parseTrioFactor(boolean, Token) | 2 | 1 | 3 | 3 |
| Parser.parseVar(boolean) | 2 | 1 | 3 | 3 |
| Poly.add(Poly) | 2 | 1 | 3 | 3 |
| Poly.addMono(Mono) | 0 | 1 | 1 | 1 |
| Poly.equals(Object) | 17 | 7 | 5 | 8 |
| Poly.getSize() | 0 | 1 | 1 | 1 |
| Poly.isSingleItem() | 5 | 4 | 4 | 7 |
| Poly.mergeSameItems() | 8 | 4 | 5 | 5 |
| Poly.movePositiveMonoToFront() | 3 | 3 | 3 | 3 |
| Poly.multiply(Poly) | 27 | 1 | 9 | 9 |
| Poly.toString() | 9 | 4 | 4 | 6 |
| RecursiveExpr.addFormalParams1(Factor) | 0 | 1 | 1 | 1 |
| RecursiveExpr.addFormalParams2(Factor) | 0 | 1 | 1 | 1 |
| RecursiveExpr.getC1() | 0 | 1 | 1 | 1 |
| RecursiveExpr.getC2() | 0 | 1 | 1 | 1 |
| RecursiveExpr.getFormalParams1() | 0 | 1 | 1 | 1 |
| RecursiveExpr.getFormalParams2() | 0 | 1 | 1 | 1 |
| RecursiveExpr.getFuncExpr() | 0 | 1 | 1 | 1 |
| RecursiveExpr.getReverse() | 0 | 1 | 1 | 1 |
| RecursiveExpr.setC1(NumFactor) | 0 | 1 | 1 | 1 |
| RecursiveExpr.setC2(NumFactor) | 0 | 1 | 1 | 1 |
| RecursiveExpr.setFuncExpr(Expr) | 0 | 1 | 1 | 1 |
| RecursiveExpr.setReverse(boolean) | 0 | 1 | 1 | 1 |
| RecursiveFunCallFactor.RecursiveFunCallFactor(String, ArrayList<Factor>, int, boolean, SdrFunc) | 0 | 1 | 1 | 1 |
| RecursiveFunCallFactor.clone() | 1 | 1 | 2 | 2 |
| RecursiveFunCallFactor.derive() | 0 | 1 | 1 | 1 |
| RecursiveFunCallFactor.getActualParams() | 0 | 1 | 1 | 1 |
| RecursiveFunCallFactor.getFuncName() | 0 | 1 | 1 | 1 |
| RecursiveFunCallFactor.getIndex() | 0 | 1 | 1 | 1 |
| RecursiveFunCallFactor.getReverse() | 0 | 1 | 1 | 1 |
| RecursiveFunCallFactor.getSdrFunc() | 0 | 1 | 1 | 1 |
| RecursiveFunCallFactor.toString() | 3 | 1 | 4 | 4 |
| SdrFunc.SdrFunc(Scanner, HashMap<String, NormalFunc>) | 3 | 1 | 4 | 4 |
| SdrFunc.getF0() | 0 | 1 | 1 | 1 |
| SdrFunc.getF1() | 0 | 1 | 1 | 1 |
| SdrFunc.getFormalParams() | 0 | 1 | 1 | 1 |
| SdrFunc.getFuncName() | 0 | 1 | 1 | 1 |
| SdrFunc.getRecursiveExpr() | 0 | 1 | 1 | 1 |
| SdrFunc.parse(Lexer, HashMap<String, NormalFunc>) | 28 | 1 | 20 | 20 |
| Simplifier.FunCall(int, String, ArrayList<Factor>) | 10 | 4 | 5 | 5 |
| Simplifier.Simplifier(HashMap<String, SdrFunc>) | 0 | 1 | 1 | 1 |
| Simplifier.calDeriveFactor(DeriveFactor) | 2 | 1 | 2 | 2 |
| Simplifier.calExpr(Expr) | 2 | 2 | 2 | 3 |
| Simplifier.calExprFactor(ExprFactor) | 3 | 1 | 3 | 3 |
| Simplifier.calFactor(Factor) | 7 | 8 | 8 | 8 |
| Simplifier.calFunCallFactor(RecursiveFunCallFactor) | 2 | 1 | 2 | 2 |
| Simplifier.calNormalFunCallFactor(NormalFunCallFactor) | 2 | 1 | 2 | 2 |
| Simplifier.calNumFactor(NumFactor) | 0 | 1 | 1 | 1 |
| Simplifier.calTerm(Term) | 1 | 1 | 2 | 2 |
| Simplifier.calTrigoFactor(TrigoFactor) | 5 | 2 | 4 | 4 |
| Simplifier.calVarFactor(VarFactor) | 3 | 2 | 3 | 3 |
| Simplifier.simplify(Expr) | 0 | 1 | 1 | 1 |
| Term.addFactor(Factor) | 0 | 1 | 1 | 1 |
| Term.clone() | 1 | 1 | 2 | 2 |
| Term.derive() | 6 | 1 | 4 | 4 |
| Term.getFactors() | 0 | 1 | 1 | 1 |
| Term.replaceFactor(ArrayList<Factor>, ArrayList<String>, Factor) | 15 | 9 | 10 | 10 |
| Term.replaceTerm(ArrayList<Factor>, ArrayList<String>) | 1 | 1 | 2 | 2 |
| Term.toString() | 1 | 1 | 2 | 2 |
| Token.Token(Type, String) | 0 | 1 | 1 | 1 |
| Token.getContent() | 0 | 1 | 1 | 1 |
| Token.getType() | 0 | 1 | 1 | 1 |
| Token.toString() | 0 | 1 | 1 | 1 |
| TrigoFactor.TrigoFactor(String, Factor, boolean, int) | 0 | 1 | 1 | 1 |
| TrigoFactor.clone() | 0 | 1 | 1 | 1 |
| TrigoFactor.derive() | 3 | 2 | 3 | 3 |
| TrigoFactor.getContent() | 0 | 1 | 1 | 1 |
| TrigoFactor.getExp() | 0 | 1 | 1 | 1 |
| TrigoFactor.getReverse() | 0 | 1 | 1 | 1 |
| TrigoFactor.getType() | 0 | 1 | 1 | 1 |
| TrigoFactor.toString() | 2 | 1 | 3 | 3 |
| VarFactor.VarFactor(String, boolean, int) | 0 | 1 | 1 | 1 |
| VarFactor.clone() | 0 | 1 | 1 | 1 |
| VarFactor.derive() | 1 | 2 | 2 | 2 |
| VarFactor.getExp() | 0 | 1 | 1 | 1 |
| VarFactor.getReverse() | 0 | 1 | 1 | 1 |
| VarFactor.getVar() | 0 | 1 | 1 | 1 |
| VarFactor.toString() | 2 | 1 | 3 | 3 |
可以从该表中更加清晰的看出某些类复杂度高的原因,例如Mono类复杂度高是因为其中的toString方法和sameAs方法的复杂度过高,需要对这两个方法进行拆分和优化改进。对于所有复杂度较高的方法,大概有两种优化思路:
尽量减少if-else分支的使用
提取一些方法出来,采用多个方法组合的形式减少某些方法的复杂度
第一次作业主要沿用了OOPre课第七次作业的设计,采用递归下降法对输入进行解析,采用词法分析Lexer和语法分析Paser得到一个表达式类Expr,并且用接口Factor统一管理常数因子,变量因子和表达式因子的行为。为了方便后几次作业的迭代,我将输入解析和表达式化简分成两步进行,专门设计一个类Simplifier将Expr计算成Poly多项式,计算的过程中进行括号的展开和合并同类项,本次作业的单项式Mono类仅含有系数coefficient和指数exponent。关于多个连续符号的处理,我也将所有的Term和Factor对象赋予了一个reverse属性,用来记录符号是否翻转,只要符合文法的定义的表达式就能够正常的被parser解析,并在Simplifier中计算时从上向下进行reverse的传递,将符号最终传递给单项式
第二次作业主要增加了三角函数因子和自定义递推函数两个新内容。
首先在我的构架中新增了三角函数因子,并为其创建了parser和cal方法进行解析和计算成多项式,于是单项式的属性也需要得到修改,变成了 c \times x^{m}y^{n}...\times sin^{t_1}(poly_1)sin^{t_2}(poly_2)...\times cos^{t_1}(poly_1)cos^{t_2}(poly_2)...的形式,于是Mono增加了如下三个容器
public class Mono {
private BigInteger coefficient;
private HashMap<String, Integer> variables = new HashMap<>();
private HashMap<Poly, Integer> sin = new HashMap<>();
private HashMap<Poly, Integer> cos = new HashMap<>();
//...
}
并且由于输出有规定,在Poly中新加入了一个判定是否为除表达式因子以外的因子的方法,来决定输出时三角函数括号内是否需要再内嵌一个括号。
其次是自定义递推函数,分为定义和调用两个过程,于是构建了一个类InputProcessor专门处理函数的定义,同时也方便了下次作业新增函数的定义解析。为了储存递推函数的信息,新建了一个类SdrFunc
public class SdrFunc {
private String funcName;
private Expr f0;
private Expr f1;
private RecursiveExpr recursiveExpr = new RecursiveExpr();
private ArrayList<String> formalParams = new ArrayList<>();
//...
}
由于初始定义式由表达式构成,而递推定义式的形式不太一样,故还新建了一个类RecursiveExpr用来储存递推表达式的信息
public class RecursiveExpr {
private NumFactor c1;
private ArrayList<Factor> formalParams1 = new ArrayList<>();
private boolean reverse;
private NumFactor c2;
private ArrayList<Factor> formalParams2 = new ArrayList<>();
private Expr funcExpr;
//...
}
还需构建一个自定义递推函数调用因子,在parse时仅解析实参列表和序号,不直接进行函数调用,将函数的展开过程放到Simplifier中进行,以统一parser的作用仅用于输入的处理
public class RecursiveFunCallFactor implements Factor {
private String funcName;
private ArrayList<Factor> actualParams;
private int index;
private boolean reverse;
private SdrFunc sdrFunc;
//...
}
最后,在Simplifier中实现递归函数的调用方法,逐层往下递归调用该方法,用实参列表代替形参列表,最终完成递归函数的调用
第三次作业增加了求导因子和自定义普通函数。
自定义普通函数同上自定义递推函数,只不过是简单版本。
求导因子思路也差不多,将求导的过程放在Simplifier类里,实现解析与化简的分离。具体求导的实现也不难,熟练运用链式法则和乘法法则就行,在Expr、Term和Factor中都实现各自的derive方法即可。这里我统一将derive方法的返回类型定义为Expr,方便我求导之后的多项式转换
PS:关于重构,由于笔者在两次迭代中并未进行重构,故不发表见解
在第三次作业的架构中,我保留了各种变量名的可变性,和函数名的可变性,不局限于x,y与f,g,h,可以采用多样的函数名
无bug
在Parser中进行tokenPos的移动时出现了问题,没有考虑越界的情况,发生了空指针错误,增加了越界判定
三角函数输出时括号格式不对,当三角函数内为表达式因子时需要多嵌套一层括号,加入了判断非表达式因子的方法
递推表达式第二项系数有可能为负数,在输入解析时漏判了该情况
输出时未考虑三角函数指数为0的情况
求导时各类的reverse属性忘记考虑,导致符号发生错误
求导的多层嵌套出现问题,求导因子的求导仅求导了一次,而应该求导两次
首先记录下自己的代码在测试过程中使用过的测试样例,因为自己出现过的错误往往大家都会犯,其次还可以使用测评机生成大量测试用例进行大范围无差别测试(但是写测评机需要耗费大量精力,所以可以借鉴往届学长们的博客使用)
关于是否看别的同学的代码来构造样例,个人认为这不失为一种很好的方法,既能锻炼阅读他人代码的能力,又能学习其他同学优秀的代码风格或者设计思路,但太过于耗费时间和精力,需要有所取舍。
由于三角函数的引入,使得优化的方式变得扑朔迷离了起来,各种三角函数公式的应用,能使一个表达式最终化简到无法想象的形式。但是越复杂公式的应用,往往也意味着更加复杂的化简方法,与特判条件,不一定能提高我们程序的性能,所以,笔者仅仅实现了同类项的合并,以及正项的提前,能够保证代码的简洁性和正确性就足以。
作为OO正课的第一个Unit,一上来的强度确实有点大,每周花费大量时间在OO迭代作业、修bug和hack上,对面向对象的模式有了更加深刻的理解,同时也能够熟练运用递归下降法进行输入解析,并对层次化结构和归一化结构有了一定的认识。在构思和设计代码时,学会了参考往届博客和评论区他人的经验,hack别人代码时学会了对代码进行更加有效广泛的测试。总之,在高强度的第一单元练习下来,我有了长足的进步。
理论课上时可以多讲一点作业有关的内容,让大家更好地理解作业指导书。