103
社区成员
发帖
与我相关
我的任务
分享GitCode团队仓库链接
哈基米队_系统设计说明书
哈基米队_数据库设计说明书
哈基米队_系统设计和数据库设计答辩PPT
| 缩写 | 全称 | 说明 |
|---|---|---|
| SHP | 校园二手交易平台 | 本文档所描述的核心项目 |
| UI | 用户界面 | 系统与用户交互的可视化界面 |
| MVC | 模型 - 视图 - 控制器 | 一种软件架构模式,用于分离业务逻辑、数据展示和用户交互 |
| B/S | 浏览器 - 服务器 | 系统架构模式,用户通过浏览器访问服务器端资源 |
| API | 应用程序编程接口 | 系统内部模块间或与外部系统交互的接口 |
| ER | 实体 - 关系 | 数据库概念结构设计中用于描述实体、属性及实体间关系的模型 |
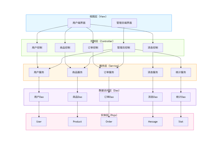
SHP 系统采用分层架构设计,自下而上分为 Pojo 层、Dao 层、Service 层、Controller 层和 View 层,各层职责边界清晰、低耦合高内聚,保障系统可扩展性与维护性,具体架构流程如下:
Pojo 层:编写与数据库表结构属性完全一致的实体类(含 User、Admin、IdleItem 等核心实体),定义实体的属性与基础方法(如 get/set 方法、信息获取方法),作为数据传输的基础载体;
Dao 层:基于 MyBatis 框架,编写数据访问接口与 XML 配置文件,封装数据库增删改查操作,支持管理员表(sh_admin)、订单地址关联表(sh_order_address)等特殊表的数据访问;
Service 层:编写 Service 接口及实现类,调用 Dao 层接口处理核心业务逻辑(如用户注册校验、商品审核、订单创建),实现业务规则与数据访问的解耦;
Controller 层:接收前端用户请求,进行数据验证与参数处理后调用 Service 层接口,完成业务逻辑执行并将结果反馈至 View 层,实现页面与业务的逻辑衔接;
View 层:通过 JSP 实现前端界面渲染,支持用户交互操作(如商品浏览、订单提交),并完成页面数据的收集与提交。
系统功能模块层次图清晰展示各层模块的从属关系与交互逻辑,如下所示:

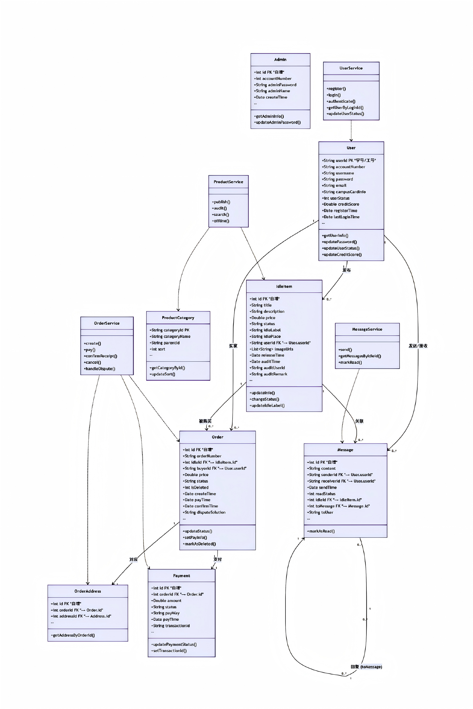
平台数据库核心实体涵盖业务全流程关键对象,具体包括:
用户(User):校园内使用平台的学生 / 教职工,是商品发布、订单创建、消息交互的主体;
管理员(Admin):负责平台管理的角色,承担商品审核、用户管理、订单纠纷处理等职责;
闲置物品(IdleItem):用户发布的二手商品,是交易流程的核心对象;
订单(Order):记录用户购买商品的交易信息,关联买家、商品与收货地址;
收货地址(Address):存储用户收货信息,为订单履约提供地址支持;
收藏(Favorite):记录用户关注的商品,便于用户后续查看与购买;
消息(Message):实现买卖双方沟通,支持商品咨询、订单协商等交互场景。
各核心实体的关键属性及实体间关联关系如下表所示:
| 实体 | 核心属性 | 与其他实体的关系 |
|---|---|---|
| User | id(用户 ID,主键)、account_number(手机号,唯一)、user_password(加密密码)、nickname(昵称)、user_status(账号状态) | 1 对多:1 个用户可拥有多个 Address/IdleItem/Order/Favorite/Message(发送) |
| Admin | id(管理员 ID,主键)、account_number(管理员账号,唯一)、admin_password(加密密码)、admin_name(姓名) | 无直接关联,通过业务逻辑关联 IdleItem(审核)、User(状态管理) |
| IdleItem | id(物品 ID,主键)、idle_name(名称)、idle_details(详情)、idle_price(价格)、idle_status(状态)、user_id(发布者 ID,外键) | 1 对多:1 个物品可关联多个 Order/Message;多对 1:多个物品归属 1 个 User |
| Order | id(订单 ID,主键)、order_number(订单编号,唯一)、user_id(买家 ID,外键)、idle_id(商品 ID,外键)、order_price(总价)、order_status(状态) | 1 对 1:1 个订单关联 1 个 Address(通过 sh_order_address 表);多对 1:多个订单归属 1 个 User/IdleItem |
| Address | id(地址 ID,主键)、consignee_name(收货人)、consignee_phone(手机号)、detail_address(详细地址)、user_id(所属用户 ID,外键) | 多对 1:多个地址归属 1 个 User;1 对 1:1 个地址仅关联 1 个 Order |
| Favorite | id(收藏 ID,主键)、user_id(用户 ID,外键)、idle_id(物品 ID,外键)、create_time(收藏时间) | 多对 1:多个收藏归属 1 个 User/IdleItem;1 对 1:1 个 User 对 1 个 IdleItem 仅 1 条收藏记录(唯一约束) |
| Message | id(消息 ID,主键)、user_id(发送者 ID,外键)、to_user(接收者 ID,外键)、idle_id(关联商品 ID,外键)、content(内容) | 多对 1:多个消息归属 1 个 User(发送 / 接收)/IdleItem;1 对 1:1 条消息可回复 1 条其他消息(to_message) |
系统 ER 图直观展示核心实体、属性及实体间的关联关系,如下所示:

平台数据库共设计 8 张核心表,覆盖用户管理、商品管理、订单管理、交互沟通等全业务场景,具体表清单如下:
sh_user(用户表):存储用户基础信息与账号状态;
sh_admin(管理员表):存储管理员账号与权限关联信息;
sh_idle_item(闲置物品表):存储二手商品的详情、价格、状态等信息;
sh_order(订单表):存储订单交易信息,包括订单编号、金额、状态等;
sh_order_address(订单地址关联表):关联订单与收货地址,实现 1 对 1 映射;
sh_address(收货地址表):存储用户的收货地址信息;
sh_favorite(收藏表):存储用户的商品收藏记录;
sh_message(消息表):存储用户间的沟通消息内容与状态。
此处列出关键业务表的详细结构,包含字段名、数据类型、约束及描述:
| 字段名 | 数据类型 | 约束 | 描述 |
|---|---|---|---|
| id | bigint (20) | 主键、自增 | 用户唯一标识(对应学号 / 工号) |
| account_number | varchar (20) | 非空、唯一 | 用户手机号,用于登录与身份验证 |
| user_password | varchar (64) | 非空 | 加密后的密码(采用 BCrypt 算法 |
| nickname | varchar (20) | 非空 | 用户昵称,前端展示用 |
| avatar | varchar (255) | 允许空 | 用户头像图片链接 |
| sign_in_time | datetime | 非空 | 用户注册时间 |
| user_status | tinyint (1) | 非空、默认 1 | 账号状态(0 - 锁定,1 - 正常) |
| 字段名 | 数据类型 | 约束 | 描述 |
|---|---|---|---|
| id | int (11) | 主键、自增 | 商品唯一标识 |
| idle_name | varchar (50) | 非空 | 商品名称 |
| idle_details | varchar (255) | 非空 | 商品详细描述 |
| picture_list | varchar (1000) | 允许空 | 商品图片链接列表(用逗号分隔) |
| idle_price | decimal (10,2) | 非空 | 商品价格(保留 2 位小数) |
| idle_place | varchar (50) | 非空 | 发货地区(如 “福州大学旗山校区”) |
| idle_label | varchar (20) | 非空 | 商品分类标签(如 “书籍”“电子产品”) |
| release_time | datetime | 非空 | 商品发布时间 |
| idle_status | tinyint (1) | 非空、默认 0 | 商品状态(0 - 待审核,1 - 在售,2 - 已售,3 - 已下架) |
| user_id | bigint (20) | 非空、外键(关联 sh_user.id) | 商品发布者 ID |
| 字段名 | 数据类型 | 约束 | 描述 |
|---|---|---|---|
| id | int (11) | 主键、自增 | 订单唯一标识 |
| order_number | varchar (50) | 非空、唯一 | 订单编号(格式:YYYYMMDD + 随机 8 位) |
| user_id | bigint (20) | 非空、外键(关联 sh_user.id) | 买家 ID |
| idle_id | int (11) | 非空、外键(关联 sh_idle_item.id) | 关联商品 ID |
| order_price | decimal (10,2) | 非空 | 订单总金额 |
| payment_status | tinyint (1) | 非空、默认 0 | 支付状态(0 - 待支付,1 - 已支付,2 - 支付失败) |
| payment_way | varchar (20) | 允许空 | 支付方式(仅支持 “微信支付”) |
| create_time | datetime | 非空 | 订单创建时间 |
| order_status | tinyint (1) | 非空、默认 0 | 订单状态(0 - 待付款,1 - 待收货,2 - 已完成,3 - 已取消,4 - 纠纷中) |
| is_deleted | tinyint (1) | 非空、默认 0 | 是否删除(0 - 未删,1 - 已删) |
为提升查询效率与保障数据完整性,针对核心表设计索引与约束如下:
| 表名 | 索引字段 | 索引类型 | 作用 |
|---|---|---|---|
| sh_user | account_number | 唯一索引 | 加速用户登录时的账号查询,避免重复注册 |
| sh_user | id | 主键索引 | 加速用户 ID 关联查询(如订单关联用户信息) |
| sh_idle_item | user_id | 普通索引 | 快速查询某用户发布的所有商品 |
| sh_idle_item | idle_status + release_time | 复合索引 | 加速 “按发布时间排序查询在售商品” 的高频操作 |
| sh_order | user_id | 普通索引 | 快速查询某用户的所有订单 |
| sh_favorite | user_id + idle_id | 唯一复合索引 | 防止用户重复收藏同一商品,加速收藏记录查询 |
主键约束:所有表以 id 字段作为主键,且设为自增(AUTO_INCREMENT),确保记录唯一标识;
外键约束:核心关联字段设置外键(如 sh_order.user_id 关联 sh_user.id),确保数据引用有效性,避免脏数据;
非空约束:关键业务字段(如 sh_user.account_number、sh_order.order_price)设为非空,防止核心数据缺失;
唯一约束:sh_user.account_number、sh_admin.account_number 等账号类字段设为唯一,避免重复账号。
系统核心类涵盖业务实体类与服务类,各核心类的属性与方法如下:
User(用户实体类):对应 sh_user 表,封装用户基础信息与操作方法;
属性:userId(String,主键)、accountNumber(String,手机号)、password(String,加密密码)、nickname(String,昵称)、userStatus(int,账号状态)、creditScore(Double,信用分)、registerTime(Date,注册时间);
方法:getUserInfo ()(获取用户信息)、updatePassword (String newPassword)(修改密码)、updateUserStatus (int status)(更新账号状态)。
Admin(管理员实体类):对应 sh_admin 表,封装管理员信息;
属性:id(int,主键)、accountNumber(String,管理员账号)、adminPassword(String,加密密码)、adminName(String,姓名);
方法:getAdminInfo ()(获取管理员信息)、updateAdminPassword (String newPassword)(修改密码)。
UserService(用户服务类):封装用户相关业务逻辑;
方法:register (User user, String code)(用户注册,校验手机号唯一性)、login (String loginId, String password)(支持学号 / 手机号登录)、authenticate (String userId, String campusCardInfo)(校园身份认证)、updateUserStatus (String userId, int status)(修改用户账号状态)。
IdleItem(商品实体类):对应 sh_idle_item 表,封装商品信息;
属性:id(int,主键)、title(String,商品标题)、description(String,详情)、price(Double,价格)、status(String,状态)、idleLabel(String,分类标签)、userId(String,发布者 ID)、releaseTime(Date,发布时间);
方法:updateInfo (String title, String description)(更新商品信息)、changeStatus (String status)(修改商品状态)。
Order(订单实体类):对应 sh_order 表,封装订单信息;
属性:id(int,主键)、orderNumber(String,订单编号)、idleId(int,商品 ID)、buyerId(String,买家 ID)、price(Double,金额)、status(String,状态)、isDeleted(int,是否删除)、createTime(Date,创建时间);
方法:updateStatus (String status)(更新订单状态)、markAsDeleted ()(标记订单为删除)。
OrderService(订单服务类):封装订单相关业务逻辑;
方法:create (Order order, int addressId)(创建订单,同步关联地址)、pay (Payment payment)(处理支付)、confirmReceipt (int orderId)(确认收货)、cancel (int orderId, String userId)(取消订单)。
Message(消息实体类):对应 sh_message 表,封装消息信息;
属性:id(int,主键)、content(String,消息内容)、senderId(String,发送者 ID)、receiverId(String,接收者 ID)、sendTime(Date,发送时间)、readStatus(int,阅读状态)、idleId(int,关联商品 ID);
方法:markAsRead ()(标记消息为已读)。
MessageService(消息服务类):封装消息相关业务逻辑;
方法:send (Message message)(发送消息)、getMessagesByIdleId (int idleId)(查询商品关联消息)、markRead (int messageId)(标记消息已读)。
核心类图展示各核心类之间的关联关系(如继承、关联、依赖),如下所示:

系统从数据安全、接口安全、应用安全三个维度构建安全防护体系,保障平台稳定运行与用户数据安全:
密码加密:用户密码(sh_user.user_password)采用 BCrypt 算法加密存储,管理员密码(sh_admin.admin_password)采用 MD5 + 盐值加密,数据库不存储明文;
敏感信息加密:用户手机号(sh_user.account_number)、收货地址(sh_address.detail_address)采用 AES 对称加密存储,密钥通过配置文件管理,每季度更换一次;
访问控制:仅允许应用服务器 IP(如 192.168.1.100)连接数据库,禁止公网直接访问;
备份策略:每日凌晨 3 点执行全量备份,备份文件存储至异地服务器(如 192.168.1.200),保留 30 天备份记录,支持数据恢复;
所有 HTTP 请求采用 HTTPS 协议传输,基于 SSL/TLS 1.2 加密数据,防止传输过程中数据被窃取或篡改。
用户登录后生成 JWT 令牌(含 userId、role 信息),有效期 2 小时;管理员登录生成独立 JWT 令牌(含 adminId),有效期 1 小时;
后续请求需在请求头携带令牌,服务器验证令牌有效性后才处理请求,未携带或无效令牌返回 401 未授权;
订单创建、支付等关键接口采用 “请求唯一标识” 机制(生成 UUID 作为 requestId),服务器存储标识并设置 10 分钟有效期,同一 requestId 重复请求直接拒绝;
基于 Redis 实现限流,普通用户每分钟最多发起 30 次请求,管理员每分钟最多发起 50 次请求,单个 IP 每分钟最多发起 100 次请求,超出阈值返回 429 请求过多。
对用户输入的商品描述(sh_idle_item.idle_details)、消息内容(sh_message.content)进行 HTML 转义,过滤script等恶意标签;前端采用 Vue 框架的 v-text 指令渲染文本,避免直接插入 HTML;
开启 Spring Security 的 CSRF 防护功能,生成 CSRF 令牌并嵌入登录、订单提交等表单,请求时携带令牌验证,防止跨站请求伪造;
采用 MyBatis 的参数绑定(#{})方式,避免直接拼接 SQL 语句;后端过滤用户输入中的 SQL 关键字(如 OR、AND、DROP),防止注入攻击;
限制商品图片、头像上传格式(仅允许 JPG、PNG、WebP),验证文件后缀与文件头一致性;单个文件大小≤5MB,上传文件存储在独立文件服务器,不与应用服务器同机,避免恶意文件执行。
系统采用基于角色的访问控制(RBAC)模型,通过定义角色与权限映射,实现精细化权限管理,确保用户仅能访问权限范围内的功能。
系统分为两类核心角色,覆盖所有用户类型:
普通用户(USER):校园内注册并完成身份认证的学生 / 教职工,对应 sh_user 表中 user_status=1 的用户,拥有平台基础使用权限;
管理员(ADMIN):由学校相关部门指定的平台管理者,对应 sh_admin 表中的用户,负责平台运营与管理,拥有高级操作权限。
两类角色的具体权限分配如下表所示,明确各角色可操作的功能与数据范围:
| 权限类别 | 普通用户(USER)权限 | 管理员(ADMIN)权限 |
|---|---|---|
| 用户管理 | 1. 查看 / 修改个人信息(含手机号); 2. 修改个人密码;3. 提交校园身份认证申请;4. 查看个人信用分 | 1. 查看 sh_user 表所有用户信息;2. 修改用户账号状态(0 - 锁定 / 1 - 正常);3. 重置普通用户密码;4. 审核用户身份认证申请 |
| 商品管理 | 1. 发布商品(提交审核);2. 编辑 / 下架自有商品;3. 收藏商品;4. 搜索 / 筛选商品 | 1. 审核待审核商品(通过 / 驳回并填写理由);2. 下架违规商品;3. 编辑 / 删除违规商品;4. 查看平台所有商品数据 |
| 订单管理 | 1. 创建订单(关联收货地址);2. 支付订单;3. 确认收货 / 取消订单;4. 申请订单纠纷;5. 查看个人订单及关联地址 | 1. 查看 sh_order 表所有订单;2. 通过 sh_order_address 表关联查看订单地址;3. 处理订单纠纷(更新解决方案);4. 导出订单数据;5. 仅纠纷处理时修改订单状态 |
| 消息管理 | 1. 发送 / 接收消息;2. 查看个人消息历史;3. 标记消息已读 | 1. 仅纠纷处理时查看相关用户消息记录;2. 无额外消息发送权限 |
| 数据统计 | 无权限 | 1. 查看平台总用户数、月活跃用户数、月订单量;2. 导出统计 Excel 报表(含用户、订单、商品数据) |
权限控制在前后端协同实现,确保权限规则落地:
基于 Spring Security 框架,通过@PreAuthorize注解在接口方法上指定访问角色;
示例:@PreAuthorize("hasRole('USER')") 标注商品发布接口,仅普通用户可访问;@PreAuthorize("hasRole('ADMIN')") 标注用户状态修改接口,仅管理员可访问;无权限用户访问时返回 403 权限不足
前端根据用户角色动态渲染界面元素;
普通用户登录后,不显示 “商品审核”“用户管理” 等管理员专属菜单;
管理员专属按钮(如 “审核商品”“锁定用户”)仅在管理员登录时显示,普通用户无法通过前端调试触发;
普通用户查询订单时,仅返回sh_order.buyerId=当前用户ID的订单;管理员查询用户数据时,无法修改 sh_admin 表的管理员信息(需超级管理员权限,当前暂未实现超级管理员角色)。
在上次需求分析作业的评审中,老师、助教提出 核心设计不够新颖问题,核心痛点在于平台缺乏自动化的咨询处理机制,导致用户问题无法及时解决,影响用户体验。
针对上述问题,团队计划引入AI 客服功能,通过自动化工具辅助处理用户常见咨询(如订单查询、商品发布规则、支付问题等),提升响应效率并减轻人工客服压力。目前改进处于规划阶段,具体改进过程与细节如下:
通过需求评审反馈整理,明确 AI 客服需覆盖的核心场景:
基础咨询:解答平台使用规则(如注册流程、商品审核标准);
业务查询:协助用户查询个人订单状态、收藏商品、消息记录;
问题引导:当 AI 无法解答时,引导用户转接人工客服,并自动同步问题上下文。
当前团队正在评估两种 AI 客服实现形式,尚未最终确定:
1.规则引擎 + 基础 NLP:基于预设规则匹配用户问题(如关键词 “订单查询” 触发订单查询流程),结合简单自然语言处理优化交互体验,开发成本低、部署快,但仅能处理固定场景;
2.对接第三方 AI 接口:调用成熟的第三方 AI 服务(如百度智能云、阿里云 AI),利用其较强的语义理解能力处理复杂咨询,支持多轮对话,但存在接口调用成本,且需适配第三方服务的交互逻辑。
需求细化:本周内完成 AI 客服的详细需求文档,明确功能边界与交互流程;
技术选型:下周完成实现形式评估,确定技术方案(自研规则引擎或对接第三方接口);
原型设计:根据技术方案设计 AI 客服的前端交互原型,确保用户体验流畅;
开发测试:后续迭代中完成 AI 客服功能开发,并通过用户测试验证效果。
| 学号 | 分工内容 | 贡献度 |
|---|---|---|
| 102300416 | 博客 | 11.1% |
| 102300417 | 博客 | 11.1% |
| 102300418 | ppt撰写 | 11.1% |
| 102300419 | 审评表、辅助ppt撰写 | 11.1% |
| 102300420 | 系统设计,文档撰写 | 11.1% |
| 102300421 | 数据库设计,文档撰写 | 11.1% |
| 102300422 | 系统设计,文档撰写 | 11.1% |
| 102300423 | 数据库设计,文档撰写 | 11.1% |
| 102300429 | 系统设计,GitCode仓库整理 | 11.1% |