270
社区成员
发帖
与我相关
我的任务
分享



case "**":
//一大坨
break;
变成了
case "**":
do_**(**);
break;
//其他的case
private ** do_**(**){
//一大坨
}
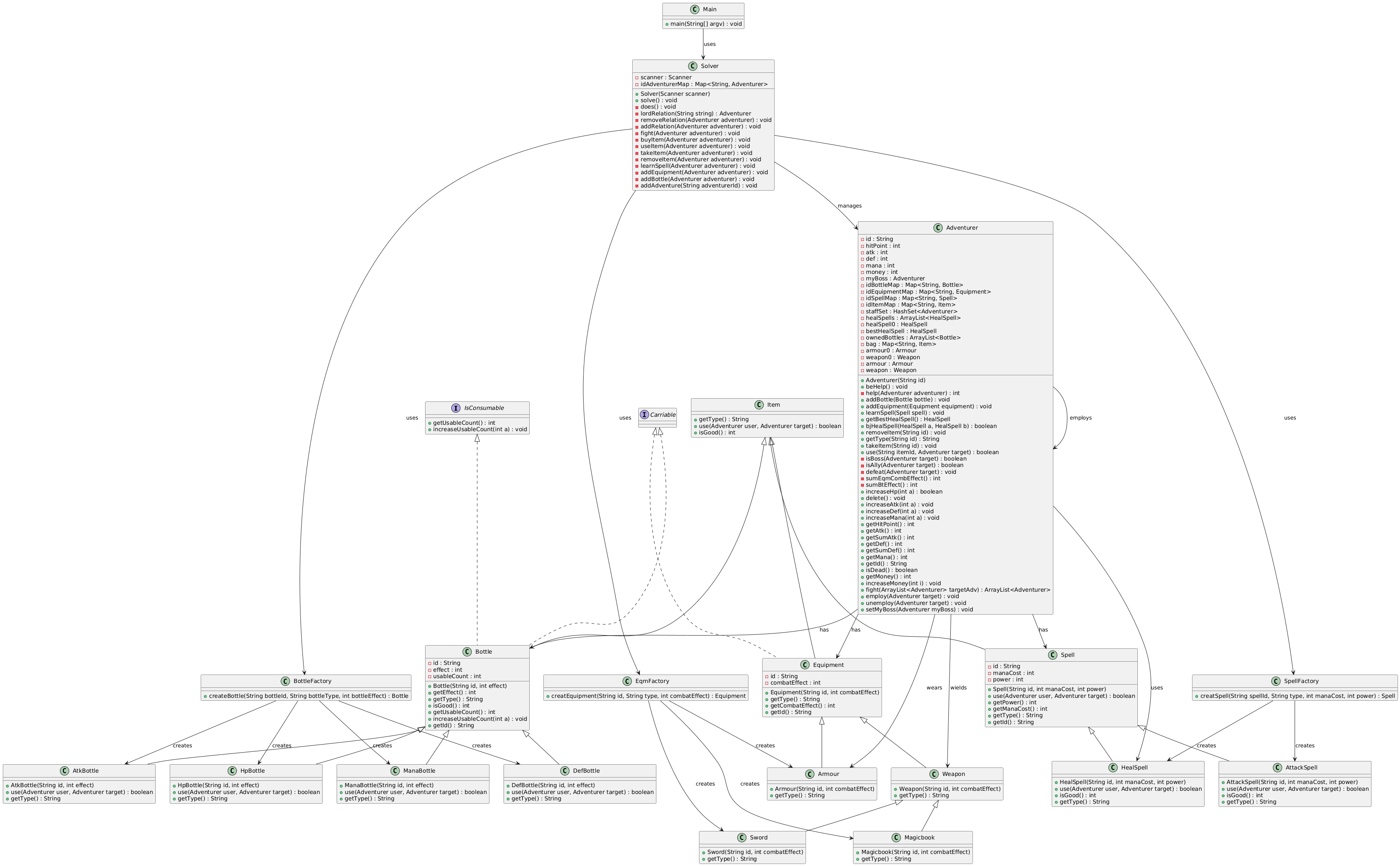
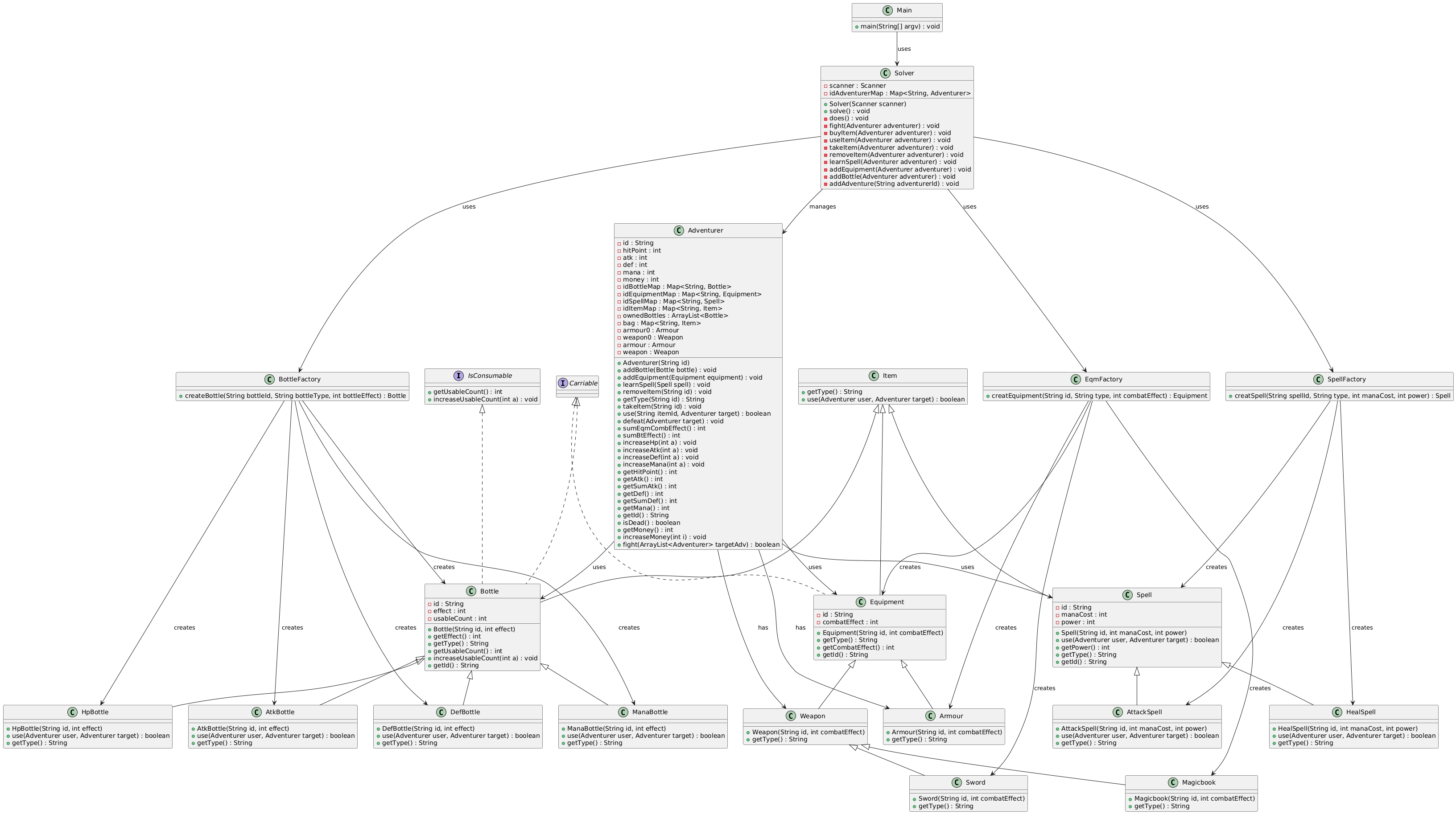
呃呃其实和第七次作业是一样的
就在solver里面第七次比第六次多了几行字吧
private Adventurer lordRelation(String string) {
int index = string.indexOf('(');
String adventurerId = string.substring(0, index);
Adventurer adventurer = idAdventurerMap.get(adventurerId);
String[] strings = string.substring(index + 1, string.length() - 1).split(",");
ArrayList<Adventurer> staff = new ArrayList<>();
for (String subString : strings) {
if (subString.charAt(subString.length() - 1) == ')') {
staff.add(lordRelation(subString));
} else {
staff.add(idAdventurerMap.get(subString));
}
}
staff.forEach(adventurer::employ);
return adventurer;
}
呃呃我只能说我的感觉其实就是(当然完全可能是因为我太蒟蒻了)把整个程序的黑箱测试分开来了,呃呃我只能说能跑的程序就是好程序。
面向对象还是太强了,封装打败一切。
然后在写程序的时候还是很容易出现,增加一个功能然后功能比较复杂的时候还是会忽略一些犄角旮旯的地方,当然也很有可能是我读文档不是很仔细。
不过我发现其实有bug修不出来然后第二天冷静之后再对着检查一遍会有比较大的概率发现。
我觉的是挺好的 但是会觉得很多的预备知识虽然很不错 但是讲的有点太过于学术了 就是那种新手看了感觉是 刚学会读书就给看文言文一样的那种 就希望能用更好理解的话来讲吧