183
社区成员
发帖
与我相关
我的任务
分享| Homework course | https://bbs.csdn.net/forums/MUEE308FZ?category=0 |
|---|---|
| Operation requirements | https://bbs.csdn.net/topics/602173986 |
| Goals of the job | Project Presentation + Selected Topic Report |
| Team name | 您说得都队 |
| My Group Member 1's MU STU ID and FZU STU ID | 19105754_831901114 |
| My Group Member 2's MU STU ID and FZU STU ID | 19104260_831901111 |
| My Group Member 3's MU STU ID and FZU STU ID | 19104073_831901119 |
| My Group Member 4's MU STU ID and FZU STU ID | 19104308_831901320 |
| My Group Member 5's MU STU ID and FZU STU ID | 19104979_831901313 |
目录
EE308 LAB6 Team Presentation and Topic Selection Report
📈 Mini-Program Project Planning Gantt Graph
One-click to Inspire Project Ideas
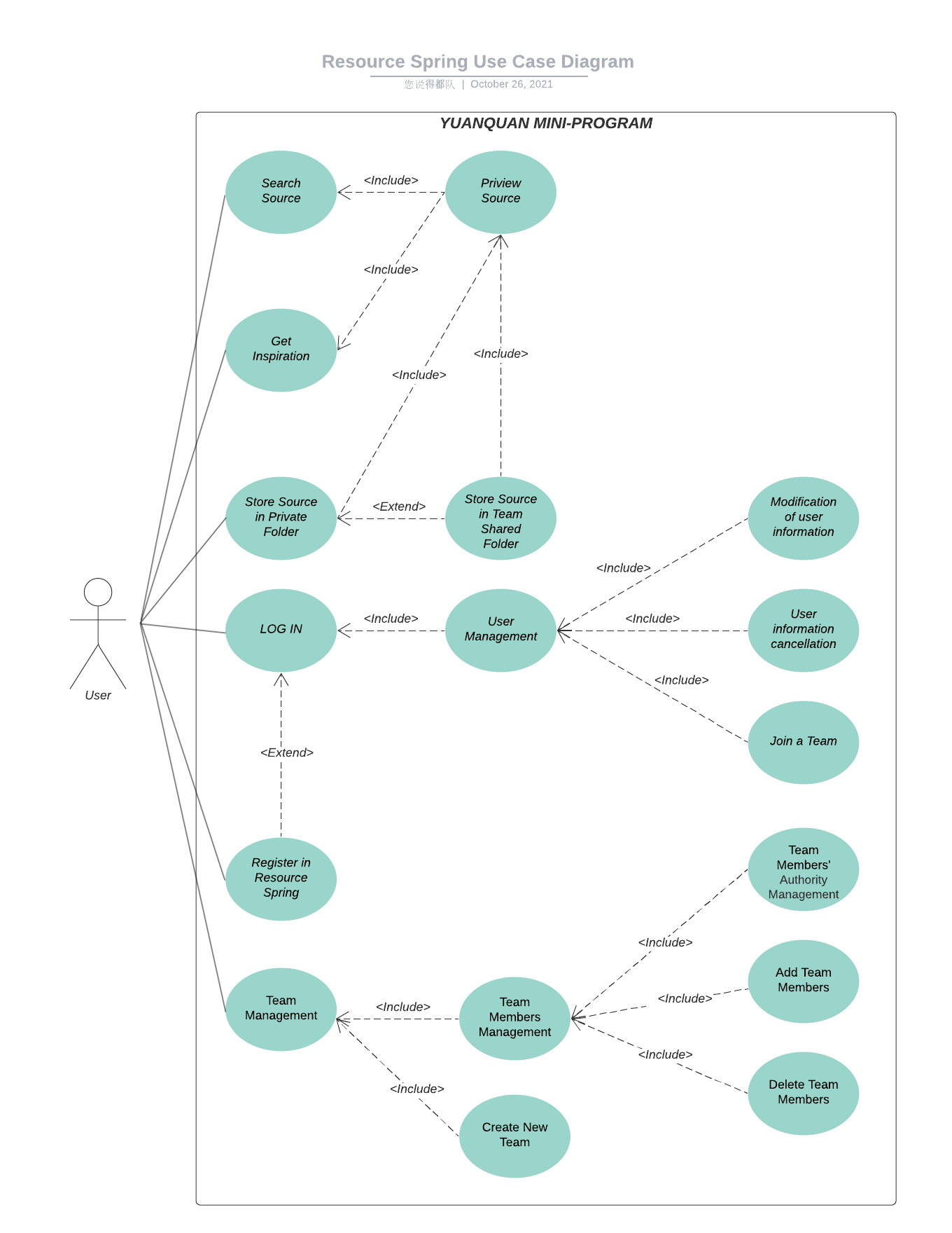
📈 UML Use Case Diagram & Activity Diagram
您说得队👥 | |
|
👑 YANLI LIU || LEADER OF GROUP
Student number: 831901111 19104260
| |
|
🧱 XI LIN || Front-end Developer
Student number: 831901114 19105754
|
🧱 ZHENSHUO CHEN || Front-end Developer
Student number: 831901313 19104979
|
|
🧱 HAOYUAN HE || Back-end Developer
Student number: 831901119 19104073
|
🧱 YUHAN ZHENG || Back-end Developer
Student number: 831901320 19104308
|

![]()

Mini-Program Logo.
An information integration platform that allows users to search for resource content from all major open-source platforms, facilitating teamwork among team coders, enabling the sharing of files, resources, and ideas, and allowing software developers to gain development inspiration.
Here are some features of our mini-program:
Information Integration
Avoiding the situation where team members can only search open-source on a single platform, our mini-program brings together resources from open source sites such as CSDN, Rookie Tutorials, and GitHub to make it easy for team members to search for information on their projects.
Teamwork Resource Sharing
Avoid the traditional way of sharing information through teamwork and use the team sharing folder to share team resource information in real-time.
One-click to Inspire Project Ideas
Developers are often at a loss when it comes to choosing a direction for their projects and can easily get bogged down in their thinking and fail to come up with innovative ideas. Our mini-program has the Inspiration Blast feature, by tapping this button, allows users to multi-select tags for relevant technologies or application scenarios, initially locating the scope of the user's project, and then randomly based on the relevance of the tags display relevant content to help users find inspiration The user can then find inspiration for their project.



We hope to learn from each other and make progress together in this collaboration and strive to create a practical and excellent Mini-Program.