183
社区成员
发帖
与我相关
我的任务
分享Content
III.Contribution of Team Members
| The Link Your Class | https://bbs.csdn.net/forums/MUEE308FZ |
|---|---|
| The Link of Requirement of This Assignment | https://bbs.csdn.net/topics/603251839 |
| The Name of Team | Langcent互联网股份有限公司 |
| The Goal of This Assignment | Alpha Sprint |
| Leader's MU STU ID and Name | 19103069 Jian Lang |
| Teammate 1's MU STU ID and Name | 19104120 Wei Xie |
| Teammate 2's MU STU ID and Name | 19103620 Yuxiang He |
| Teammate 3's MU STU ID and Name | 19105584 Diancong Wu |
| Teammate 4's MU STU ID and Name | 19103778 Zekai Wang |
The following table shows our progress today:
| Member | Completed Task | Time to Complete | Remaining Time |
|---|---|---|---|
| Jian Lang | Decided the plan during Alpha Sprint; Draw class diagram, use case diagram, sequence diagram, state diagram and activity diagram; Learn basic knowledge about frond-end frame: uni-app. | 6.5h | 35h |
| Wei Xie | Learned the basic operations in flask framework, such as URL and request, and understood the simple operation mechanism of front and back end separation. | 5h | 36h |
| Yuxiang He |
Searched the open source community for some interfaces for obtaining BiliBili resources and information, and learned some methods for developing API interfaces by using python. | 3h | 47h |
| Diancong Wu | Learned front-end related knowledge, and had a certain understanding and knowledge reserve of JavaScript and HTML. Through video learning, I have mastered the relevant requirements of wechat small program front-end development. | 8h | 52h |
| Zekai Wang | Learned some basic front-end knowledge. By consulting a lot of materials (such as searching on CSDN) and watching the corresponding front-end video of small program, I have gained some grasp of the following front-end design and mastered the relevant knowledge of small program page design and small program project design. | 9h | 42h |
✴️ Problems Encountered:
1️⃣ The first direct installation of flask failed.
2️⃣ Lack of front-end foundation, relatively unfamiliar with CSS.
3️⃣ Due to HBuilderx version issues, there are some issues with the environment configuration running on mobile.
4️⃣ Lack of knowledge of calling API.
✳️ The way to deal with:
1️⃣ Need to install pip package first before installing flask.
2️⃣ Supplement the knowledge reserve through self-study and learn more about the front-end foundation.
3️⃣ A search on the HBuilderx website shows that you need to change to developer mode first.
4️⃣ Watched a video about calling API interface on bilibilibili and wrote simple code to try to call the interface, and became familiar with the method.
📝 Github Record:

📝 Project Operation Record:


📝 Burn Out Diagram:

| Member | Contribution Degree (percentage) | Contribution Details |
|---|---|---|
| Jian Lang | 22% | Decide the plan during Alpha Sprint; Draw class diagram, use case diagram, sequence diagram, state diagram and activity diagram; Learn basic knowledge about frond-end frame: uni-app. |
| Wei Xie | 21% | The back-end framework for the team project is identified as flask and get free cloud server. |
| Yuxiang He | 18% | Identifies the API interfaces that must be used. |
| Diancong Wu | 20% | Have a preliminary grasp of front-end knowledge required for project development. |
| Zekai Wang | 20% | Learned some basic knowledge of front-end, which I believe will lay a foundation for future front-end development |
✅ Class Diagram:

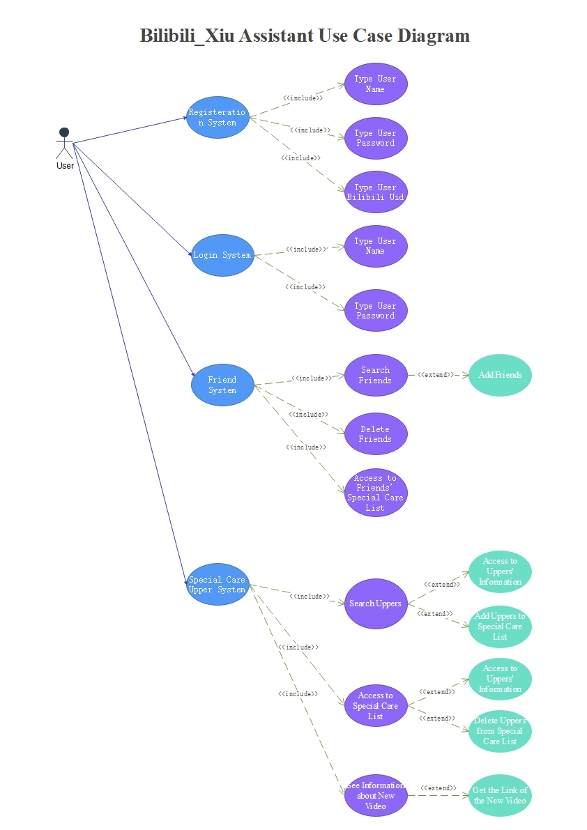
✅ Use Case Diagram:

✅ Sequence Diagram:

✅ State Diagram:

✅ Activity Diagram:
