285
社区成员
发帖
与我相关
我的任务
分享| The Link Your Class | https://bbs.csdn.net/forums/MUEE308FZU202201 |
|---|---|
| The Link of Requirement of This Assignment | https://bbs.csdn.net/topics/609330258 |
| MU STU ID and FZU STU ID | 20123493_832001329 |
| Video link | Shown at the bottom of blog |
Team gathering
Division of labor: Project Manager, Backend development
Skill: LOGO Drawing, Back-end UML diagram drawing
One Sentence Declaration: When a person focuses on doing things well, he is bound to succeed in the end
●Lin Zihao
Division of labor: Frontend development
Skill: Requirement summary and blog writing, Front-end UML diagram drawing
One Sentence Declaration: The way ahead is so long without ending, yet high and low I'll search with my will unbending.
●Li Shaoqi
Division of labor: Frontend development
Skill: Front-end UML diagram drawing, Developing by Wechat mini program platform
One Sentence Declaration: Even if I am a little star, I will let it shine.
●Wu Xinhai
Division of labor: Backend development
Skill: Back-end UML diagram drawing, Backend development related technologies
One Sentence Declaration: You are not brave, no one is strong for you.
●Huang Chenxi
Division of labor:Frontend development
Skill: Front-end UML diagram drawing, Various types of diagrams, file editing.
One Sentence Declaration: The most complex things often require the simplest solutions
●Yu Junlong
Division of labor: Backend development
Skill: Database establishment and data collection, Document editor.
One Sentence Declaration: Although the world is full of lies, but you walk the road will not deceive you.
●Chai Xujie
Division of labor: Recorder
Skill: PPT construction and video introduction
One Sentence Declaration: Failure is the mother of success.
●Wan Jiayu
Division of labor:LOGO Drawing
Skill:LOGO Drawing
One Sentence Declaration:Only their own strong, will not be trampled on by others
1.2 Description of team characteristics: mainly describe the characteristics or core competitiveness different from all other teams.
● Have clear and challenging common goals
Our team members clearly know when to do what, when to start, when to finish, what challenges to face in order to complete the work, how to solve these difficulties, etc. provide an important guarantee for the design of a high quality software project, while it is very dangerous to design a system vaguely or write code vaguely. And it will be costly.
●The team has a strong cohesion and harmonious communication environment
In our team, members work together as a whole. They support each other, communicate with each other and respect each other, instead of passing the buck, being conservative and blaming each other. When each of us is performing his or her duties, we will not forget that some risks may be ignored, which may cause the executor too nervous pressure and so on. We will solve the problems through communication and feedback and negotiation.
●Adopt a sound development process
Software development is different from general commodity research and development and production, the development process will be faced with a variety of unpredictable risks, such as demand changes, personnel changes, technical bottlenecks. We reasonably divide and define milestones in the development process, determine the bottom line and review criteria for each activity, and determine the sequential or iterative relationship of each activity.
●Core competencies of our team
We have excellent capability in software requirements, analysis and architecture, unique understanding and modeling of products, and strong capability in product interaction design
1.3 Logo of the team

2.1 Summarize the content of the project your team will complete in one sentence, in both English and Chinese
We plan to design a software that can take a taxi in real time and book a taxi. It can provide integrated software recharge, evaluation and customer service system
我们打算设计一款能够实时打车和进行预约打车的软件,其能提供一体化软件充值,评价,并具备客户服务系统
2.2 How do we evaluate individual contributions in a team
| Name | Task Contents | Proportion |
|---|---|---|
| Chen Yiyang | LOGO Drawing, Back-end UML diagram drawing | 105% |
| Lin Zihao | Requirement summary and blog writing, Front-end UML diagram drawing | 105% |
| Li Shaoqi | Front-end UML diagram drawing, Developing by Wechat mini program platform | 100% |
| Wu Xinhai | Back-end UML diagram drawing, Backend development related technologies | 100% |
| Huang Chenxi | Front-end UML diagram drawing, Various types of diagrams, file editing | 100% |
| Yu Junlong | Database establishment and data collection, Document editor | 105% |
| Chai Xujie | PPT construction and video introduction | 95% |
| Wan Jiayu | LOGO Drawing | 90% |
| Total | 8 members in our team | 800% |
3 Drip Record
3.1 Mind Map and Burnout Map


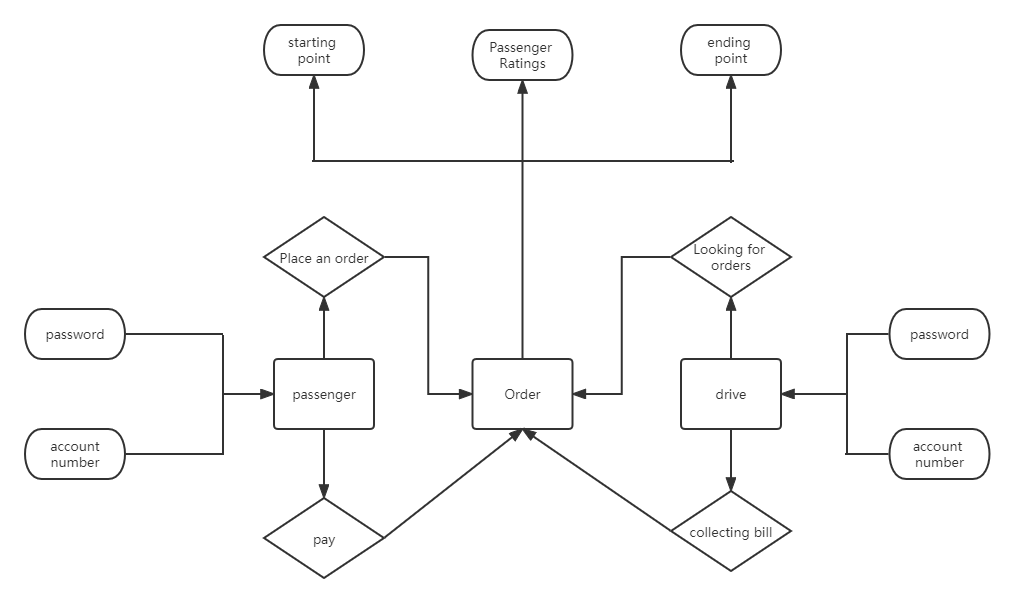
3.2 UML






3.4 Experience
3.4.1 Selection of UML design tools, reasons for selection and evaluation of tools after use
The UML tool chosen by our group is ProcessOn and WPS.
The main reason for choosing WPS(some team members)is that the easy to operate, and ProcessOn meet more diversified needs.
很不错的内容,干货满满,已支持师傅,期望师傅能输出更多干货,并强烈给师傅五星好评
另外,如果可以的话,期待师傅能给正在参加年度博客之星评选的我一个五星好评,您的五星好评都是对我的支持与鼓励(帖子中有大额红包惊喜哟,不要忘记评了五星后领红包哟)
⭐ ⭐ ⭐ ⭐ ⭐ 博主信息⭐ ⭐ ⭐ ⭐ ⭐
博主:橙留香Park
本人原力等级:5
链接直达:https://bbs.csdn.net/topics/611387568
微信直达:Blue_Team_Park
⭐ ⭐ ⭐ ⭐ ⭐ 五星必回!!!⭐ ⭐ ⭐ ⭐ ⭐
点赞五星好评回馈小福利:抽奖赠书 | 总价值200元,书由君自行挑选(从此页面参与抽奖的同学,只需五星好评后,参与抽奖)