271
社区成员
发帖
与我相关
我的任务
分享
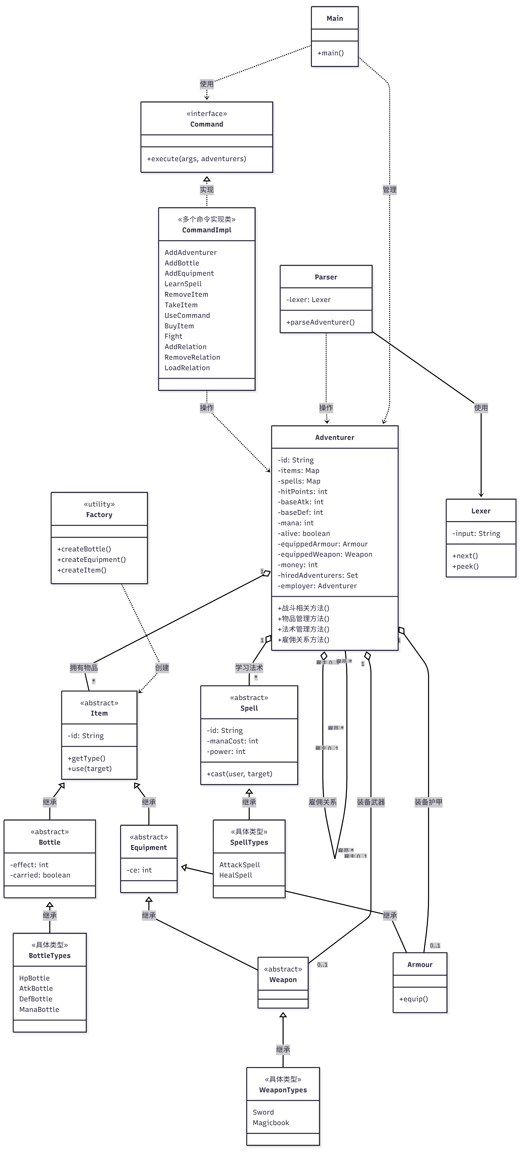
本项目采用分层架构 + 命令模式 + 工厂模式的设计,实现了一个冒险者战斗管理系统
1. 命令模式 (Command)
将每个操作封装为独立的命令对象,便于扩展和维护
2. 工厂模式 (Factory)
集中管理对象创建逻辑,避免大量new操作
3. 策略模式 (Strategy)
体现在不同类型的物品和法术有不同的使用效果
4. 观察者模式 (Observer - 援助系统)
场景:当冒险者血量降到一半以下时,其下级自动提供治疗
职责:
解析 lr 指令的树形雇佣关系表达式

比传统的控制台输出调试高效许多。可以针对单个类的方法进行测试,快速验证结果。JUnit 的优势在于高效、精准、全面和可维护:多组测试数据可快速验证,问题定位精确,覆盖率检查确保各部分都测试到,更能发现潜在的bug。不仅提高了开发效率,也帮助我预防错误,使开发过程更更严谨。
java面向对象的思想比起C语言面向过程的方式,更加注重封装、继承和多态。这设计思路上的改变一开始带给了我不少的挑战,觉得java非常地抽象,但之后才渐渐觉得java这样的实现方式也是挺方便的,通过类的实现可以减少重复代码,而类与对象的抽象让问题分解更自然、更贴近现实世界。不仅提升了程序的可维护性和可扩展性,也让我在构建复杂系统时更有条理。虽然在找bug的过程对我来说十分痛苦,但OOP课程带给了我新的程序设计思路,对我还是有非常大的帮助。
有些作业的题目太长了,读起来很容易误解意思,有些错误测试点没显示哪里有问题让我找得非常痛苦,尤其是强测的 "line is expected..." 常常让我摸不着头脑到底哪里出错了。